Skip to main content

CERN Accelerating science

    • Sign in
  • Directory
home

Collaboration Site | Physics Results

Main navigation

  • About
  • Discover
    • Detector
      • Long Shutdown 2
    • Physics
    • Collaboration
      • Management
      • Awards
      • Join ATLAS
        • Join as a Clustered Institution
        • Join as a Technical Associate Institute
        • Join as an Associate Institute
        • Join as an Institution
    • Visit
  • Resources
    • Press
    • Run 3 Resources
  • Updates
    • All
    • All Search
    • News
    • News Search
    • Briefings
    • Briefings Search
    • Features
    • Features Search
    • Portraits
    • Portraits Search
    • Profiles
    • Profiles Search
    • Press
    • Press Search
    • Blog
    • Blog Search
  • SEARCH
    Enter the terms you wish to search for.

Search

Updates submenu

  • All
  • News
  • Briefings
  • Features
  • Portraits
  • Press
  • Blog

Feedback

Search ATLAS Briefings

A new trio: ATLAS finds first evidence of ZZy production

In a new publication, the ATLAS Collaboration report the simultaneous production of two Z bosons together with a photon (ZZγ) for the first time at the LHC.

Physics Briefing | 13 May 2026

ATLAS maps the rare four-way intersections of the weak force

The ATLAS Collaboration has released a new search for anomalous quartic gauge couplings (aQGCs) that combines eight separate analyses of VBS and tri-boson production in the full LHC Run-2 dataset.

Physics Briefing | 24 April 2026

ATLAS turns into a cosmic-ray laboratory with proton-oxygen collisions

The ATLAS Collaboration reports its first measurement of proton-oxygen collisions at the Large Hadron Collider (LHC). These results transform the ATLAS experiment into a cosmic-ray laboratory, helping to unravel the nature of high-energy particle showers in the sky.

Physics Briefing | 15 April 2026

ATLAS spots rare high-energy Higgs bosons for the first time

The ATLAS Collaboration reports the first evidence of Higgs-boson production at high transverse momentum in decays to a pair of bottom quarks.

Physics Briefing | 31 March 2026

How “odd” are Higgs boson interactions?

At the 2026 Recontres de Moriond conferences, physicists from the ATLAS Collaboration presented new searches for additional sources of CP violation linked to the Higgs-boson interactions with W and Z bosons.

Physics Briefing | 27 March 2026

ATLAS extends Higgs boson studies via vector boson fusion into beauty and charm

The ATLAS Collaboration finds evidence of the Higgs boson in one of the “noisiest” environments in which to study the particle.

Physics Briefing | 26 March 2026

ATLAS surpasses LEP limits in search for compressed higgsinos

ATLAS sets new limits on the masses of supersymmetric higgsinos, surpassing results by the Large Electron–Positron (LEP) collider experiments over 20 years ago.

Physics Briefing | 10 March 2026

The curious case of the disappearing track

In a new result analysing the full LHC Run-2 dataset (collected 2015-2018), the ATLAS Collaboration studied a unique experimental signature known as "disappearing tracks".

Physics Briefing | 10 March 2026

Getting to the top of jet calibration

Physicists have pioneered a novel technique to calibrate jets – collimated sprays of particles that make up the most common "footprints" left in the ATLAS experiment.

Physics Briefing | 16 February 2026

ATLAS maps the top quark–Higgs boson interaction with multileptons

Using the complete LHC Run-2 dataset (collected 2015–2018), the ATLAS Collaboration has carried out a new measurement of the production of the Higgs boson together with a top-quark pair.

Physics Briefing | 6 February 2026

ATLAS expands its reach into the high-rate frontier

In a new paper published in Physical Review D, the ATLAS Collaboration presents a search for new particles decaying into dijets, based on 60 billion trigger-level events collected during LHC Run 2.

Physics Briefing | 12 December 2025

Transforming sensitivity to new physics with single-top-quark events

In a new analysis by the ATLAS Collaboration, researchers used this vast dataset to test whether the top quark is hiding signs of new physics. Their findings set the most comprehensive limits to date on a broad class of potential new-physics effects described by Effective Field Theory (EFT).

Physics Briefing | 4 December 2025

Shining light on the Weak force: ATLAS observes WWγ production

The ATLAS Collaboration reports its first observation of WWγ production – a rare process involving the simultaneous production of two W bosons and a photon.

Physics Briefing | 8 October 2025

ATLAS takes a closer look at the all-charm tetraquark

The ATLAS Collaboration used the full LHC Run-2 dataset (collected 2015–2018) to analyse all-charm tetraquark decays into two channels.

Physics Briefing | 18 September 2025

Hunting for jet quenching in collisions between oxygen nuclei

The ATLAS Collaboration has just released its first search for jet quenching in oxygen–oxygen collisions.

Physics Briefing | 8 September 2025

Bowling balls vs. bowling pins? ATLAS studies the unique shape of neon ions

The ATLAS Collaboration today presented their first study of oxygen and neon collisions at the Initial Stages conference, including first measurements of elliptic flow.

Physics Briefing | 8 September 2025

Turning the LHC into a Lepton-Proton Collider in the search for leptoquarks

In a newly released result, the ATLAS Collaboration conducted its first direct search for the “resonant” production of leptoquarks.

Physics Briefing | 28 August 2025

Extending the ARM of ATLAS computing

The ATLAS Collaboration has successfully ported its entire software ecosystem, consisting of several million lines of code in C++ and Python, to run on ARM CPUs.

Experiment Briefing | 16 July 2025

ATLAS enters a new era of jet flavour tagging – powered by AI

Modern AI techniques are unlocking new ways to analyse particle collisions, and ATLAS is embracing the possibilities.

Physics Briefing | 7 July 2025

ATLAS closes in on rare Higgs decays

The ATLAS Collaboration finds evidence of Higgs-boson decays to muons and improves sensitivity to Higgs-boson decays to a Z boson and a photon.

Physics Briefing | 7 July 2025

Bound to be discovered?

In a new result presented today at EPS-HEP in Marseille, ATLAS physicists measured how often top-quark pairs are produced near the production threshold

Physics Briefing | 7 July 2025

ATLAS sets record limits on Higgs self-interaction using Run 3 data

A new study of the Higgs boson marks the first ATLAS measurement based on over 300 fb⁻¹ of proton–proton collision data, achieving an expected sensitivity comparable to that of the full Run 2 combination across all Higgs boson pair production channels.

Physics Briefing | 22 May 2025

Studying the Higgs boson across the scales

Using the full LHC Run 2 dataset (collected 2015 to 2018) and early Run 3 data (collected in 2022 and 2023), ATLAS physicists performed detailed measurements of Higgs-boson decays to W and Z boson pairs.

Physics Briefing | 16 May 2025

Shedding light with jets from the dark side

Researchers at the ATLAS Experiment are searching for a hidden “dark sector”, a realm of new sets of particles and forces that interact very weakly with the known matter, potentially producing elusive and puzzling signatures. In two new results, ATLAS physicists hunted for dark-sector physics using these distinctive jet signatures.

Physics Briefing | 15 May 2025

Exploring the W boson at extreme mass scales

ATLAS physicists have measured the cross section for W bosons with transverse masses between 200 GeV and 5 TeV.

Physics Briefing | 15 April 2025

ATLAS probes the Higgs mechanism in the scattering of W boson

The ATLAS Collaboration reported the first evidence – with 3.3σ significance – of vector boson scattering involving longitudinally polarised, same-sign W bosons

Physics Briefing | 4 April 2025

Displaced but not unnoticed: ATLAS in pursuit of Long-Lived Particles

In a new study submitted to Physical Review D, scientists at the ATLAS experiment leveraged the muon spectrometer’s size and precision tracking capabilities to search for neutral LLPs by identifying displaced decay vertices.

Physics Briefing | 1 April 2025

Learning from the Tau

The ATLAS Collaboration has published two new papers investigating the production of tau leptons in high energy proton-proton collisions.

Physics Briefing | 31 March 2025

Boosting precision of top-quark mass measurement with ATLAS

The ATLAS Collaboration at CERN performed its most precise single measurement of the mass of the top quark, using high-transverse-momentum (“boosted”) top quarks.

Physics Briefing | 25 March 2025

Massive vector bosons also come in triplets

The ATLAS Collaboration announces the first observation of “VVZ production” – a rare combination of three massive vector bosons produced simultaneously at the LHC.

Physics Briefing | 31 January 2025

The measurement of a lifetime

This week, the ATLAS Collaboration announced a new high-precision measurement of the lifetime of the B0 meson. The B0 meson is composed of a bottom quark and a down antiquark. Measurements of its lifetime – the average time it exists before decaying – provide an exceptional probe of physics processes beyond the Standard Model.

Physics Briefing | 25 November 2024

ATLAS observes top quarks in lead-lead collisions

The ATLAS Collaboration at CERN has observed top-quark pair production in lead-lead ion collisions, marking the first observation of this process in nucleus-nucleus interactions.

Physics Briefing | 12 November 2024

Why stop at two? ATLAS hunts for the production of three Higgs bosons

At this week’s Higgs2024 conference, the ATLAS Collaboration unveiled the first LHC search for tri-Higgs production – a process over 600,000 times rarer than the production of a single Higgs boson.

Physics Briefing | 8 November 2024

Cracking open the Higgs shell

ATLAS researchers are using innovative new techniques in their analysis of off-shell Higgs-boson production.

Physics Briefing | 6 November 2024

Advancements in particle tagging accelerate the search for new particles

The ATLAS Collaboration has released three major searches for new-physics phenomena, all utilising new advancements in particle tagging.

Physics Briefing | 5 November 2024

Decoding top quarks: Precision in heavy-flavour partner production

Two new studies from the ATLAS Collaboration explore how top-quark pairs are produced alongside heavy-flavour quarks, like bottom and charm.

Physics Briefing | 26 September 2024

Unveiling Higgs-boson production properties using tau-lepton pairs

New measurements by the ATLAS Collaboration show that studying Higgs-boson decays into tau-lepton pairs can reveal not only its interactions with fermions, but also give insights into Higgs-boson production at the LHC. ATLAS researchers performed two kinds of cross-section measurements in their new analysis of Higgs-boson decays to tau leptons.

Physics Briefing | 21 August 2024

Transforming bottom-jets: machine learning for improved bottom-jets measurements

At the BOOST 2024 conference, the ATLAS Collaboration presented a new technique that employs artificial intelligence (AI) to refine jet calibration, specifically focusing on jets originating from bottom quarks (b-jets).

Physics Briefing | 30 July 2024

Breaking through (jet) barriers

As the most abundantly produced object in the ATLAS experiment, jets are critical to understanding a number of physics processes. In new results presented at the BOOST 24 conference in Genova (Italy), ATLAS scientists detailed two innovative approaches for more accurately quantifying jet properties.

Physics Briefing | 29 July 2024

Breaking “R-parity” in new searches for supersymmetry

At the recent ICHEP 2024 conference held in Prague (Czech Republic), ATLAS physicists presented two innovative searches for R-parity-violating SUSY using data collected during the Run 2 of the LHC (2015 to 2018).

Physics Briefing | 25 July 2024

ATLAS releases precise new measurement of Higgs boson production in association with top quarks

At the recent International Conference on High-Energy Physics (ICHEP) 2024, the ATLAS Collaboration presented a new measurement of the ttH(bb) process using the same Run 2 dataset, achieving a factor of two better expected ttH signal significance compared to the previous result.

Physics Briefing | 23 July 2024

The beauty and the charm of the Higgs boson

The ATLAS Collaboration has just released the world’s most precise study of the Higgs boson’s interaction with bottom quarks and charm quarks. This new result is a re-analysis of data collected during Run 2 of the LHC (2015-2018). ATLAS researchers examined Higgs boson decays to bottom and charm quarks (H→bb and H→cc) implementing significantly improved analysis techniques.

Physics Briefing | 22 July 2024

ATLAS probes uncharted territory with improved trigger

The ATLAS Collaboration has released its first search for new physics phenomena at the highest-ever collision energy of 13.6 TeV, targeting exotic events with two “displaced” leptons.

Physics Briefing | 20 July 2024

Hunting for magnetic monopoles with the Universe's strongest magnetic fields

In a new result from the ATLAS Collaboration, physicists analysed the first Run-3 heavy-ion collision data collected in the autumn of 2023. Specifically researchers looked at “ultraperipheral” collisions, where ions pass at a distance precluding hadronic interactions yet close enough to interact through electromagnetic fields.

Physics Briefing | 18 July 2024

Jetting into a new era of Higgs studies

The ATLAS Collaboration has made a significant advancement in the understanding of the Higgs boson by investigating its production in association with W or Z bosons (known as “VH production”), where the Higgs boson decays to bottom quarks. For the first time, LHC researchers have studied VH production in a fully hadronic final state.

Physics Briefing | 20 June 2024

ATLAS searches for the building blocks of dark matter

Researchers at the ATLAS Experiment release the first-ever direct search for new composite dark particles called dark mesons, presented this week at the Large Hadron Collider Physics (LHCP) Conference in Boston.

Physics Briefing | 8 June 2024

ATLAS chases long-lived particles with the Higgs boson

In a new study submitted to Physical Review Letters, ATLAS scientists used a new algorithm to search for long-lived particles (LLP) produced in the decay of Higgs bosons. These LLPs may leave a distinct signature of one or more hadronic “jets” of particles originating at a significantly displaced position from the proton–proton collision point.

Physics Briefing | 3 June 2024

Looking for the extended family of the Higgs boson

The ATLAS Collaboration has just published a search for two new Higgs bosons, X and S, that would interact with the Standard-Model Higgs boson.

Physics Briefing | 26 April 2024

Menu of the day: Di-Higgs soup!

If spotting one Higgs boson is interesting, what happens when you spot two? ATLAS researchers are looking for the production of two Higgs bosons using a new technique.

Physics Briefing | 19 April 2024

ATLAS explores Z boson production with heavy-flavour quarks

Using the full LHC Run-2 dataset, the ATLAS Collaboration measured Z boson production in association with both bottom (b) and charm (c) quarks, the latter for the first time in ATLAS.

Physics Briefing | 15 April 2024

ATLAS detects electrons and photons with greater clarity

New results released by the ATLAS Collaboration describe the significant advancements made in identifying electrons and photons.

Physics Briefing | 12 April 2024

ATLAS provides first measurement of the W-boson width at the LHC

In a groundbreaking new result, the ATLAS Collaboration has measured the W-boson width for the first time at the Large Hadron Collider (LHC).

Physics Briefing | 5 April 2024

First ATLAS measurement of W and Z boson production using Run-3 data

The ATLAS Collaboration has just released its first measurements using LHC Run-3 data of the production rates (“cross sections”) of W and Z bosons.

Physics Briefing | 28 March 2024

Measuring the delicate balance of lepton flavours

In a new result presented at Moriond EW, physicists at the ATLAS Collaboration tested lepton flavour universality between muons and electrons. The precision of the result stands as the best yet-achieved in W-boson decays by a single experiment and surpasses the world average.

Physics Briefing | 25 March 2024

ATLAS searches for new particles in familiar decays

In a new result, researchers conducted a novel search of data collected during Run 2 of the LHC, searching for heavy new particles that could fit the 2HDM or 2HDM+S models.

Physics Briefing | 5 March 2024

ATLAS measures rare Higgs boson interaction with tau leptons

In a new result, the ATLAS Collaboration reports the first evidence of a Higgs boson produced in association with a leptonically-decaying W or Z boson and decaying into a pair of tau leptons.

Physics Briefing | 15 December 2023

Searching for supersymmetric needles in the LHC haystack

The ATLAS Collaboration has published three new results in this challenging area, using Boosted Decision Trees (BDTs) to isolate potential signals and ultimately set stringent constraints on the masses of SUSY particles.

Physics Briefing | 20 November 2023

ATLAS gains momentum in study of charmonium

The ATLAS Collaboration has measured the production cross section of the J/ψ and ψ(2S) charmonium states in terms of the transverse momentum and the rapidity. For both states, they examined the widest range of transverse momentum so far, thus providing new input for theoretical models.

Physics Briefing | 10 October 2023

ATLAS and CMS unite to weigh in on the top quark

The ATLAS and CMS Experiments at CERN have just released a new measurement of the mass of the top quark. The new result combines 15 previous measurements to give the most precise determination of the top quark mass to date.

Physics Briefing | 2 October 2023

ATLAS achieves highest-energy detection of quantum entanglement

In a new result from the ATLAS Collaboration, physicists observed – for the first time – quantum entanglement between a pair of quarks. This is the highest-energy measurement of entanglement to date.

Physics Briefing | 28 September 2023

Shedding light on Higgs-boson self-interactions

The ATLAS Collaboration has released two brand-new results searching for di-Higgs events in the full LHC Run-2 dataset. In one, researchers looked for events where one Higgs boson decays into two bottom quarks and the other decays into two photons. In the other, they looked for events where one Higgs boson decays into two bottom quarks, and the other into two tau leptons or W/Z bosons, which subsequently decay into leptons.

Physics Briefing | 21 September 2023

ATLAS observes top quarks in proton-lead collisions

The ATLAS Collaboration at CERN observes the production of top-quark pairs in proton-lead ion collisions. ATLAS’ new result confirms and builds upon an earlier observation made by the CMS Collaboration, expanding it into a new decay channel.

Physics Briefing | 6 September 2023

When jets go dark

For the very first time, the ATLAS Collaboration has searched for dark jets that closely resemble QCD jets. Instead of originating from Standard-Model particles, these dark jets would be produced through a new, heavy particle called the Z' boson.

Physics Briefing | 6 September 2023

ATLAS measures ZZ production using Run-3 data and a new slim data format

The ATLAS Collaboration has just released a new measurement of the production cross section of two Z bosons. This highlight result examines data collected during Run 3 of the LHC and pioneers the use of PHYSLITE, a new, reduced data format that requires significantly less storage.

Physics Briefing | 25 August 2023

ATLAS searches for new phenomena using unsupervised machine learning for anomaly detection

In a new paper submitted to Phys. Rev. Lett., the ATLAS Collaboration pioneers the use of unsupervised machine learning to search for anomalous collision events which could be from new physics phenomena.

Physics Briefing | 24 August 2023

Quest for the curious magnetic monopole continues

In a new study presented at the EPS-HEP 2023 conference, the ATLAS Collaboration combed through the full LHC Run-2 dataset (recorded 2015-2018) in search for magnetic monopoles and HECOs (see Figure 1). The result places some of the tightest limits yet on the production rate of magnetic monopoles.

Physics Briefing | 23 August 2023

ATLAS releases comprehensive review of supersymmetric dark matter

In new results presented today, the ATLAS Collaboration provides its most comprehensive overview of the searches for weakly-interacting supersymmetric particles. By developing new search algorithms and exploiting machine learning techniques, researchers have probed deep into this difficult-to-reach territory.

Physics Briefing | 22 August 2023

Three’s no crowd: ATLAS measures tri-boson production

The ATLAS Collaboration has announced the first observation of two different tri-boson processes: the simultaneous production of a W boson with two photons (Wγγ) and the production of a W boson, a Z boson and a photon (WZγ). The production of a Z boson with two photons (Zγγ) was first observed in 2016 using data from LHC Run 1 (2010-2013). In a new publication, the ATLAS Collaboration expanded the scope of this initial observation using Run 2 data.

Physics Briefing | 18 August 2023

ATLAS hunts for new physics in the scattering of W bosons

Vector boson scattering processes play a special role within the Standard Model, as they are closely related to the Higgs mechanism and can proceed via an exchange of a Higgs boson. By studying these processes, ATLAS physicists are exploring multiple new-physics models, including anomalous self-interactions of the W bosons and extended Higgs sector with additional Higgs bosons.

Physics Briefing | 8 August 2023

Machine learning is revolutionising our understanding of particle “jets”

This week, ATLAS physicists presented four exciting new results about jet tagging using AI algorithms at the BOOST 2023 conference held at Lawrence Berkeley National Lab (USA).

Physics Briefing | 3 August 2023

Signal and noise

The ATLAS Collaboration has released two new results explaining how detector timing measurements and calorimeter signal calibration using artificial intelligence (AI) are being used to further improve the quality of data recorded by the experiment.

Physics Briefing | 1 August 2023

ATLAS measures Higgs boson mass with unprecedented precision

This week, at the Lepton-Photon Conference in Melbourne (Australia), the ATLAS Collaboration presented its measurement of the Higgs boson mass in studies of Higgs decays to two photons using the full LHC Run-2 dataset (“H→yy” or the diphoton channel), and a new combination of this measurement with the 2022 measurement of the Higgs boson mass in studies of the Higgs decays to four leptons (the “H→4l channel”).

Physics Briefing | 21 July 2023

Giving collisions a new shape

When studying the shape of LHC collision events, physicists ask: how similar or different is their energy flow? The ATLAS Collaboration recently published a measurement of new collision event shapes in high-energy multijet events at the LHC.

Physics Briefing | 14 July 2023

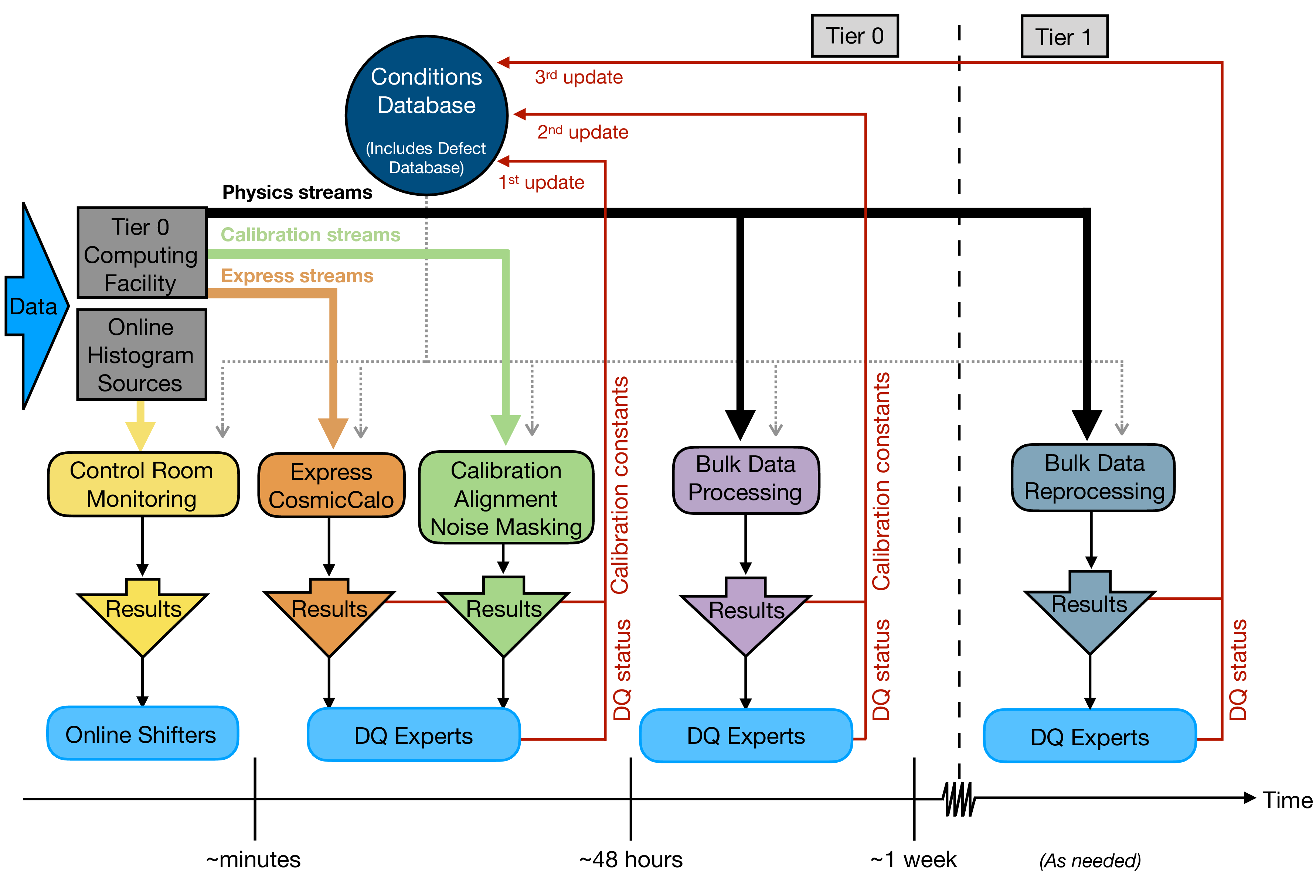
Evolving ATLAS conditions data architecture for LHC Runs 3 and 4

For Run 3 of the LHC (2022–ongoing), the ATLAS Collaboration decided to change how it stores and processes conditions data. The significant efforts that went into this change – and the motivations for them – were presented at the 26th International Conference on Computing in High Energy and Nuclear Physics in May.

Experiment Briefing | 22 June 2023

Not a jet all the way: is dark matter hiding in plain sight?

What happens if dark-matter particles are produced inside a jet of Standard-Model particles? This leads to a novel detector signature known as semi-visible jets! The ATLAS Collaboration has come up with a new search for semi-visible jets, looking for them in a general production mode where two protons interact by exchanging an intermediate particle, which is then converted into two jets.

Physics Briefing | 26 May 2023

LHC experiments see first evidence for rare Higgs boson decay into two different bosons

The ATLAS and CMS Collaborations have joined forces to report first evidence of the Higgs boson decaying into a Z boson and a photon.

Physics Briefing | 26 May 2023

New high-precision measurements of W and Z boson properties

At the 2023 LHCP conference, ATLAS physicists presented precise new measurements of the W± and Z boson transverse momentum distributions at two centre-of-mass energies: 13 TeV and, for the first time, 5.02 TeV. These results give unprecedented information on these transverse-momentum shape spectra, providing crucial input for other studies of these bosons.

Physics Briefing | 25 May 2023

ATLAS measures the Higgs boson at 13.6 TeV

The ATLAS Collaboration just released new measurements of the production rate (or cross-section) of Higgs bosons at 13.6 TeV using data collected in the second half of 2022.

Physics Briefing | 24 May 2023

Probing fundamental symmetries of nature with the Higgs boson

In the new results presented at the Moriond conferences, the ATLAS Collaboration tested the CP invariance of Higgs-boson interactions with vector bosons (W or Z bosons).

Physics Briefing | 31 March 2023

ATLAS Event Display: Top-quark-pair production in Run 2 data

LHC passes a new milestone

The ATLAS Collaboration has just published the most precise measurement to date of the production cross section of top-quark pairs. The measured value is 829 ± 15 picobarns and has a relative uncertainty of just 1.8%.

Physics Briefing | 24 March 2023

ATLAS confirms mild tension in production of top-quark pairs with a W boson

The ATLAS Collaboration has released the most detailed analysis to date of the production of top-quark pairs alongside a W boson.

Physics Briefing | 24 March 2023

ATLAS observes the simultaneous production of four top quarks

The ATLAS Collaboration at CERN announces the observation of the simultaneous production of four top quarks. This is one of the rarest – and heaviest – processes ever observed at the Large Hadron Collider (LHC), with a total particle mass of almost 700 GeV.

Physics Briefing | 24 March 2023

ATLAS measures the strength of the strong force

The ATLAS Collaboration at CERN has released a precise new measurement of the Z-boson transverse momentum. This has allowed researchers to determine the strength of the strong force. Their result has less than 1% uncertainty, making it the most precise determination of the strong force ever made by a single experiment.

Physics Briefing | 23 March 2023

New ATLAS result weighs in on the W boson

The ATLAS Collaboration has measured the W boson mass to be 80360 MeV with an uncertainty of 16 MeV – in agreement with the Standard Model.

Physics Briefing | 23 March 2023

Searching from top to bottom for lepton unity

The ATLAS Collaboration has released an impressive set of searches for leptoquarks interacting with third-generation leptons or quarks – placing valuable constraints on leptoquark parameters.

Physics Briefing | 22 March 2023

Tau & co.: the search for new physics with the heaviest leptons

The ATLAS Collaboration has released two new studies of the tau lepton, investigating whether this elementary particle may actually be composite in nature.

Physics Briefing | 21 March 2023

ATLAS delivers most precise luminosity measurement at LHC

The ATLAS Collaboration has just released its most precise luminosity measurement to date. They studied four years of measurements (2015-2018), covering the entire Run 2 of the LHC to assess the amount of luminosity delivered to the ATLAS experiment.

Experiment Briefing | 24 January 2023

ATLAS casts wide net in search for new high-mass particles

The ATLAS Collaboration has performed an extensive search for new, high-mass particles that can decay to a pair of W bosons. As many theoretical models predict the existence of such high-mass particles, physicists were able to investigate the validity of several models at once across a large energy range.

Physics Briefing | 1 December 2022

ATLAS moves into top gear for Run 3

The ATLAS Collaboration has just released its first Run 3 measurements, studying data collected in the first half of August 2022. Researchers have measured the interaction strength (or cross-section) of two well-known processes: the production of a pair of top quarks and the production of a Z boson.

Physics Briefing | 30 November 2022

ATLAS measures Higgs width

In a highlight result presented at the Higgs 2022 conference, the ATLAS Collaboration studied the production of off-shell Higgs bosons with a high invariant mass decaying into two on-shell Z bosons using the data collected during LHC Run 2 (2015-2018). For their new search, ATLAS physicists focused on events where the two Z bosons decay into four charged leptons (ZZ→4l channel) or two charged leptons plus two neutrinos (ZZ→ 2l2v channel), as they offered the highest signal sensitivity.

Physics Briefing | 15 November 2022

Using the Higgs boson to search for dark photons

The ATLAS Collaboration has been looking for signs of dark photons in data collected by the experiment during LHC Run 2 (2015-2018). Their newest search targets, for the first time in ATLAS, the production of a Higgs boson in association with a Z boson, with subsequent decay of the Higgs into a photon and a dark photon.

Physics Briefing | 15 September 2022

ATLAS observes potential four-charm tetraquark

In a new analysis presented at the ICHEP 2022 conference, ATLAS physicists found evidence of a four-charm-quark excess. Like the LHCb Collaboration, ATLAS sees both the X(6900) particle and a broad structure at threshold.

Physics Briefing | 9 July 2022

ATLAS measures quantum interference when protons bounce off each other

In a new result presented at ICHEP 2022, ATLAS physicists set out to measure proton scattering at microradian angles and study this quantum interference.

Physics Briefing | 8 July 2022

ATLAS measures joint polarisation of W and Z bosons

In a new result presented at the ICHEP 2022 conference, ATLAS physicists have been able to observe events with both a W and Z boson simultaneously polarised longitudinally for the very first time.

Physics Briefing | 7 July 2022

ATLAS explores the self-interaction of the Higgs boson

In the most recent effort to constrain the Higgs self-coupling constant, ATLAS physicists used the full Run-2 dataset (collected during 2015-2018) to perform a combined study on the production of a single Higgs boson and two Higgs bosons. This single-Higgs analysis was featured in a paper released in Nature today, looking back on 10 years of Higgs boson research at the ATLAS Experiment

Physics Briefing | 4 July 2022

ATLAS Pixel detector in Run 3

The ATLAS experiment at the Large Hadron Collider (LHC) is on the eve of a new data harvest with the restart of the LHC for Run 3. The upcoming four-year run will provide a dataset nearly twice the size of what was collected in Run 2 (2015–2018).

Physics Briefing | 1 July 2022

Harnessing a supercomputer for ATLAS

ATLAS researchers are exploring the potential of High Performance Computing (HPC). HPC harnesses the power of purpose-built supercomputers constructed from specialised hardware, and is used widely in other scientific disciplines.

Experiment Briefing | 2 June 2022

ATLAS measures symmetry of Higgs boson decays to tau leptons

The ATLAS Collaboration has just released a new measurement of the CP properties of H→ττ interactions. The study of H→ττ allows researchers to understand the CP-nature of Higgs boson interactions.

Physics Briefing | 20 May 2022

Searches united

The ATLAS Collaboration has released a new combined search for heavy vector bosons, which includes 13 individual searches studying different final states. The new combination includes, for the first time, a dedicated search for heavy particles decaying to third-generation leptons (taus).

Physics Briefing | 18 May 2022

ATLAS looks for top quarks going against the current

Using the full Run-2 dataset, the ATLAS Collaboration has published four analyses searching for flavour-changing neutral currents in the production and decay of the top quark. The results study top-quark processes involving all four neutral bosons: the photon, gluon, Z boson and Higgs boson.

Physics Briefing | 16 May 2022

Mass matters – but it isn't the only thing!

The ATLAS Collaboration finds evidence of parton mass, colour-charge and radiation-pattern dependence in quark-gluon-plasma induced energy loss.

Physics Briefing | 27 April 2022

ATLAS gives new insight into dijet suppression in heavy-ion collisions

At the recent Quark Matter 2022 conference in Krakow, Poland, members of the ATLAS Collaboration presented a new study of “jets” of particles travelling through the QGP. The result provides new insight into dijet suppression due to interactions with the nuclear medium.

Physics Briefing | 22 April 2022

ATLAS observes pairs of tau particles in heavy-ion collisions

Today at the Quark Matter 2022 Conference, the ATLAS Collaboration announced the observation of tau-lepton pairs created when particles of light – or photons – interact during lead-ion collisions. The result opens a new avenue for measuring how magnetic the tau lepton is – a property sensitive to new particles beyond the Standard Model.

Physics Briefing | 7 April 2022

ATLAS strengthens its search for supersymmetry

Where is all the new physics? Could it be sneaking past the standard searches? ATLAS researchers have developed innovative ways to search for new particles, improving their search programme to ensure they have the best chance of discovering new physics in Run 3 of the LHC.

Physics Briefing | 29 March 2022

Search for new physics in Higgs boson decays with displaced photons

The ATLAS Collaboration performed a new search for exotic Higgs-boson decays using the full dataset of 13 TeV proton-proton collisions delivered by the LHC between 2015 and 2018.

Physics Briefing | 28 March 2022

One Higgs boson found – could there be more?

Many theories suggest that the Higgs boson discovered in 2012 by the ATLAS Experiment is but the first to be observed from a larger Higgs family. A new ATLAS analysis searches for the presence of a new singly-charged Higgs boson.

Physics Briefing | 24 March 2022

ATLAS reports first observation of single top-photon production

The ATLAS Collaboration announces the first observation of “tqγ production”: the associated production of a single top quark and a photon in proton-proton collisions at the LHC.

Physics Briefing | 15 March 2022

ATLAS seeks out unusual signatures of long-lived particles

The ATLAS Collaboration has devised a range of new strategies to look for long-lived particles with various possible characteristics. Four new results from this effort were presented at the recent Lepton-Photon and La Thuile conferences.

Physics Briefing | 14 March 2022

ATLAS event selection system readies for LHC Run 3

The ATLAS trigger system operated extremely successfully during Run 1 (2009–2013) and Run 2 (2015–2018) of the LHC. It is now undergoing various upgrades in preparation for the upcoming Run-3 data-taking period, which will see a moderate increase in the rate of collisions inside the experiment.

Experiment Briefing | 28 February 2022

Looking for the invisible with the Higgs boson

According to the Standard Model, most particles get their mass through an interaction with the Higgs field. If dark-matter particles acquire their mass in the same way, a Higgs boson created in an LHC collision might sometimes decay into a pair of “invisible” dark-matter particles. The ATLAS Collaboration has released a new search for invisible Higgs-boson decays using the full Run 2 dataset.

Physics Briefing | 17 February 2022

ATLAS sees a difference between beauty and charm decays of the Higgs boson

Physicists from the ATLAS Collaboration have combined two measurements of the interaction strength of the Higgs boson with two different pairs of quarks. This allows physicists to test a hypothesis that the Higgs boson interacts with charm quarks (which are second-generation quarks) in the same way it interacts with beauty quarks (third-generation quarks).

Physics Briefing | 1 February 2022

Upgraded ATLAS Liquid Argon Calorimeter ready for next LHC operation

The ATLAS Collaboration has completed the installation of “Phase-I” upgrades of the Liquid Argon Calorimeter (LAr). The upgrades improve the read-out speed of the calorimeter’s electronics and provide more efficient event-selection capabilities. These improvements will be pivotal for data-taking during the coming high-intensity runs of the LHC.

Experiment Briefing | 25 January 2022

ATLAS gives new insight into the internal structure of the proton

The ATLAS Collaboration has just released a new paper combining LHC and HERA data to determine Parton Distribution Functions (PDFs), which describe what fraction of a proton’s momentum is taken by its constituent quarks and gluons.

Physics Briefing | 12 January 2022

Discovery channels join forces for detailed investigation of the Higgs boson

The ATLAS Collaboration has released updated measurements of the Higgs boson properties using the full LHC Run-2 dataset (recorded 2015-2018).

Physics Briefing | 11 January 2022

New ATLAS result seeks to unravel the charge–flavour mystery

Could there be another source of asymmetry in the Universe? ATLAS physicists are studying the differences between positively- and negatively-charged electrons and muons, looking for signs of charge–lepton-flavour symmetry breaking.

Physics Briefing | 17 December 2021

Search for elusive “di-Higgs production” reaches new milestone

According to the Standard Model, the Higgs boson can interact with itself, resulting in the simultaneous production of two Higgs bosons ("di-Higgs production"). In a new result, the ATLAS Collaboration combines three di-Higgs decay channels to reach the best limits yet on di-Higgs production.

Physics Briefing | 19 November 2021

Teaching established software new tricks

Following several years of development, ATLAS Collaboration has launched a new "multithreaded" release of its analysis software, Athena.

Experiment Briefing | 15 October 2021

Searching for new physics using asymmetric top-quark events

Finding the differences between these types of matter – while extremely challenging – could reveal well-hidden effects that hint at the existence of new particles and interactions. In a new result presented at the TOP 2021 conference, the ATLAS Collaboration probed the heaviest-known elementary particle, the top quark, in search of these effects.

Physics Briefing | 13 September 2021

Hunting for forbidden decays of the Z boson

In a new study, the ATLAS Collaboration looked for Z bosons decaying into an electron and an anti-muon, or into a muon and a positron.

Physics Briefing | 3 August 2021

ATLAS measures key Higgs boson interaction with high precision

The ATLAS Collaboration releases new measurements of the Higgs-boson decay to tau leptons. The result provides new insight into the “Yukawa coupling”, a key interaction of the Higgs boson.

Physics Briefing | 2 August 2021

Two Higgs bosons are better than one

One of the long-term goals of the LHC is to measure the Higgs-boson self-coupling, which in turn can give us clues about the formation of the early Universe. This self-coupling can only be measured directly by studying the production of pairs of Higgs bosons (HH).

Physics Briefing | 30 July 2021

Probing new physics with pairs of Higgs bosons

The ATLAS Collaboration has released a new result searching for pairs of Higgs bosons (HH) produced by new particles. The Higgs bosons would then each decay into pairs of bottom (b) quarks – known as the '4b decay channel'.

Physics Briefing | 28 July 2021

ATLAS reports first observation of WWW production

The ATLAS Collaboration announces the first observation of “WWW production”: the simultaneous creation of three massive W bosons in high-energy LHC collisions.

Physics Briefing | 26 July 2021

Shining light on the strong interaction: ATLAS measures photon pair production

What can particles of light – photons – tell us about the inner workings of the Standard Model? A new paper from the ATLAS Collaboration measures pairs of photons to improve the understanding of a fundamental force of Nature – the strong force – and thus scrutinise the theoretical models that underpin high-energy physics research.

Physics Briefing | 22 July 2021

Studying “Little Bangs”: exotic collisions probe the size of quark-gluon plasma

A new result from the ATLAS Collaboration studies the interactions of photons – particles of light – with lead nuclei at the Large Hadron Collider (LHC). Using new data collection techniques, physicists revealed an unexpected similarity to the experimental signatures of the quark–gluon plasma.

Physics Briefing | 13 July 2021

The hunt for higgsinos reaches new limits

The ATLAS Collaboration has released three new searches for "higgsinos" - the super-partner of the Higgs boson.

Physics Briefing | 10 June 2021

Heavyweight champions: a search for new heavy W’ bosons with the ATLAS detector

A new search from the ATLAS Collaboration, released this week at the Large Hadron Collider Physics conference (LHCP 2021), sets limits on the mass of the W’ boson.

Physics Briefing | 9 June 2021

ATLAS measures the polarisation of top quarks and antiquarks

In a new result presented by the ATLAS Collaboration, physicists have measured – for the first time – the full polarisation vectors for both top quarks and antiquarks.

Physics Briefing | 8 June 2021

New search for charming decay of the Higgs boson

At the LHCP2021 conference, the ATLAS Collaboration presents a new direct search for the decay of the Higgs boson to charm quarks. Observing this decay would give physicists new insight into the Higgs boson’s relationship with the second generation of matter particles.

Physics Briefing | 7 June 2021

Twice the Higgs, twice the challenge

In the post-Higgs discovery era, scientists at the Large Hadron Collider (LHC) have been hard at work studying the Higgs boson’s properties. One property that remains to be experimentally verified is whether the Higgs boson can couple to itself (self-coupling).

Physics Briefing | 29 March 2021

ATLAS finds further confirmation of evidence for four top quark process

In a new result released this week, the ATLAS Collaboration studied the production of four top quarks at once in LHC collisions. This is the heaviest particle final state ever seen at the LHC, and provides physicists with a unique opportunity to study the top quark’s relationship to the Higgs boson.

Physics Briefing | 24 March 2021

Better late than never: ATLAS searches for late-decaying new particles

A new result from the ATLAS Collaboration – debuted at the virtual Moriond Electroweak conference – sets itself apart from more traditional LHC searches. Typically, physicists will look for new particles produced in LHC collisions that immediately decay to known or invisible particles. This analysis, in contrast, looks for new particles that live for roughly a hundred nanoseconds or more before decaying.

Physics Briefing | 23 March 2021

Deeper insight into Higgs boson production using W bosons

The Higgs boson reveals its properties to the outside world twice: during production and decay. ATLAS’ new result studies the Higgs boson at both of these moments, looking at its production via two different methods and its subsequent decay into two W bosons.

Physics Briefing | 22 March 2021

The supersymmetric bottom quark and its friends

The special status of the top and bottom quarks makes them key players in the search for phenomena not foreseen by the Standard Model. New ATLAS results set strong constraints on the production of supersymmetric bottom quarks and of possible dark-matter particles.

Physics Briefing | 16 March 2021

Studying top quarks at high and not-so-high energies

CERN’s Large Hadron Collider (LHC) is famous for colliding protons at world-record energies – but sometimes it pays to dial down the energy and see what happens under less extreme conditions.

Physics Briefing | 11 March 2021

The power of position: aligning the ATLAS muon spectrometer

In new results released this week, ATLAS physicists describe novel techniques used to accurately align the muon spectrometer.

Experiment Briefing | 4 March 2021

ATLAS finds evidence of a rare Higgs boson Dalitz decay to two leptons and a photon

ATLAS finds first evidence of the Higgs boson decaying to two leptons and a photon. This is one of the rarest Higgs boson decays yet seen at the LHC, with striking features that presented unique challenges for the ATLAS experiment.

Physics Briefing | 2 February 2021

Studying the Higgs boson in its most common – yet uncommonly challenging – decay channel

New results from the ATLAS Collaboration focus on different production modes of the Higgs boson decaying into b-quarks, capitalising on the power of machine learning to better discriminate this particular process from other proton collision events.

Physics Briefing | 1 December 2020

Refining the picture of the Higgs boson

A new result from the ATLAS Collaboration, released for the Higgs 2020 conference, aims at enriching the Higgs picture by studying its WW* decays.

Physics Briefing | 19 November 2020

ATLAS uses the Higgs boson as a tool to search for Dark Matter

One of the great unexplained mysteries is the nature of dark matter. So far, its existence has only been established through gravitational effects observed in space; no dark-matter particles with the needed properties have (yet) been detected. Could the Higgs boson be the key to their discovery?

Physics Briefing | 29 October 2020

Higgs boson probes for new phenomena

ATLAS scientists are implementing a new strategy in the search for physics beyond the Standard Model – one that combines measurements across the full spectrum of the Collaboration's research programme.

Physics Briefing | 28 October 2020

Leptons at a distance: a new search for long-lived particles

ATLAS researchers are broadening their extensive search programme to look for more unusual signatures of unknown physics, such as long-lived particles. A theory that naturally motivates long-lived particles is supersymmetry (SUSY). A new search from the ATLAS Collaboration – released this week for the 5th International Conference on Particle Physics and Astrophysics (ICPPA-2020) – looks for the superpartners of the electron, muon and tau lepton

Physics Briefing | 7 October 2020

Z bosons zoom through quark–gluon plasma as jets quench

With new data from the LHC, ATLAS physicists have measured jet-quenching phenomena in the quark–gluon plasma with help of Z bosons.

Physics Briefing | 25 August 2020

ATLAS observes W-boson pair production from light colliding with light

The ATLAS Collaboration has announced the first observation of two W bosons produced from the scattering of two photons — particles of light – at the International Conference on High-Energy Physics (ICHEP 2020).

Physics Briefing | 5 August 2020

New ATLAS result marks milestone in the test of Standard Model properties

The ATLAS Collaboration has released a new study into a key building block of matter: leptons. This type of particle comes in three different families (flavours) and, according to the Standard Model, should follow strict rules. For instance, except for their mass, leptons of different flavours have identical properties – a feature known as lepton flavour universality. This was recently corroborated by a key measurement of the W-boson decay rates into leptons by the ATLAS Collaboration.

Physics Briefing | 3 August 2020

New measurements of the Higgs boson find strength in unity

Physicists can study Higgs-boson couplings in several ways: by measuring the rates of different Higgs boson production mechanisms and decays, and also by studying the particle’s kinematic properties. The ATLAS Collaboration has just presented precise new measurements of these key quantities. Several of these measurements were updated to use the full LHC Run 2 dataset (2015–2018), to provide the best precision to date.

Physics Briefing | 31 July 2020

Looking forward: ATLAS measures proton scattering when light turns into matter

Today, at the International Conference for High Energy Physics (ICHEP 2020), the ATLAS Collaboration announced first results using the ATLAS Forward Proton (AFP) spectrometer. With this instrument, physicists directly observed and measured the long sought-after prediction of proton scattering when particles of light turn into matter.

Physics Briefing | 30 July 2020

ATLAS probes interactions between heavyweights of the Standard Model

In the contest for the heaviest known elementary particle, the top quark and Z boson rank first and third, respectively. When a proton–proton collision produces a top-quark pair together with a Z boson – a process known as ttZ production – their total mass can reach an impressive 440 GeV! The discovery of this highly energetic process thus required the record collision energy and rate of the LHC; no previous collider could come close.

Physics Briefing | 30 July 2020

Jetting into the dark side: a precision search for dark matter

The nature of dark matter remains one of the great unsolved puzzles of fundamental physics. Many theoretical scenarios postulate that dark matter particles could be produced in the intense high-energy proton–proton collisions of the LHC. While the dark matter would escape the ATLAS detector unseen, it could occasionally be accompanied by a visible jet of particles radiated from the interaction point. Today, at the International Conference in High-Energy Physics (ICHEP 2020), ATLAS presented a new search for novel phenomena in collision events with jets and high missing transverse momentum (MET).

Physics Briefing | 27 July 2020

ATLAS one step closer in the search for rare Higgs boson decays to muons

The ATLAS Collaboration has released a new paper on the search for the Higgs-boson decay to a pair of muons. The new study uses the entire dataset collected by the ATLAS experiment during Run 2 of the LHC (2015–2018) to give a first hint of this elusive process.

Physics Briefing | 23 July 2020

Keeping the ATLAS Inner Detector in perfect alignment

How do you track a particle’s trajectory when your detector keeps moving? What if you find slight biases in your detector’s measurements? These were the challenges faced by the ATLAS Inner Detector during Run 2 of the LHC (2015–2018). Located at the heart of the experiment, the Inner Detector provides efficient and precise measurements of charged-particle tracks. In a new paper released today, physicists describe the complex solutions they developed to align the Inner Detector, ensuring the continued accuracy of the experiment.

Experiment Briefing | 16 July 2020

New ATLAS result addresses long-standing tension in the Standard Model

This week, at the LHCP 2020 conference, the ATLAS Collaboration presented a precise measurement of lepton flavour universality using a brand-new technique. Physicists examined collision events where pairs of top quarks decay to pairs of W bosons, and subsequently into leptons. They then measured the relative probability that this lepton is a muon or a tau-lepton – a ratio known as R(τ/μ). According to the Standard Model, R(τ/μ) should be unity – but there has been long-standing tension with this prediction, ever since it was measured at the Large Electron-Positron (LEP) collider in the 1990s.

Physics Briefing | 28 May 2020

Fantastic decays and where to find them

Supersymmetry offers an elegant solution to the limitations of the Standard Model, extending it to give each elementary particle a “superpartner” with different spin properties. Yet SUSY also contains interactions that would cause phenomena not observed in nature, such as the decay of protons. This has traditionally been avoided by requiring the conservation of a property known as “R-parity” (or “matter-parity”), which incorporates the baryon number, lepton number and spin. ATLAS physicists are also considering SUSY models with R-parity violation (or “RPV”), which would allow the lightest SUSY particle to be observed decaying directly into Standard Model particles.

Physics Briefing | 27 May 2020

ATLAS finds evidence of spectacular four-top quark production

In a new result released today, the ATLAS Collaboration announced strong evidence of the production of four top quarks. This rare Standard Model process is expected to occur only once for every 70 thousand pairs of top quarks created at the LHC and has proven extremely difficult to measure.

Physics Briefing | 26 May 2020

ATLAS measures light scattering on light and constrains axion-like particles

Light-by-light scattering is a very rare phenomenon in which two photons – particles of light – interact, producing another pair of photons. Direct observation of this process at high energy had proven elusive for decades, until it was first seen by the ATLAS Collaboration in 2016 and established in 2019. In a new measurement, ATLAS physicists are using light-by-light scattering to search for a hyped phenomenon beyond the Standard Model of particle physics: axion-like particles.

Physics Briefing | 25 May 2020

Machine learning qualitatively changes the search for new particles

The ATLAS Collaboration is exploring novel ways to search for new phenomena. Alongside an extensive research programme often inspired by specific theoretical models – ranging from quantum black holes to supersymmetry – physicists are applying new model-independent methods to broaden their searches. ATLAS has just released the first model-independent search for new particles using a novel technique called “weak supervision”.

Physics Briefing | 13 May 2020

Probing Dark Matter with the Higgs boson

Could the Higgs boson decay into dark matter? As dark matter does not interact directly with the ATLAS detector, physicists look for signs of “invisible particles”, inferred through momentum conservation of the proton–proton collision products. The ATLAS Collaboration searched the full LHC Run-2 dataset, setting the strongest limits on the Higgs boson decaying to invisible dark-matter particles to date.

Physics Briefing | 21 April 2020

ATLAS searches for rare Higgs boson decays into a photon and a Z boson

The ATLAS Collaboration has just released a new result searching for the Higgs-boson decay to a Z boson and a photon. This result uses the full LHC Run-2 dataset, analysing almost four times as many Higgs-boson events as the previous ATLAS result.

Physics Briefing | 21 April 2020

Novel probes of the strong force: precision jet substructure and the Lund jet plane

A hallmark of the strong force at the Large Hadron Collider (LHC) is the dramatic production of collimated jets of particles when quarks and gluons scatter at high energies. Particle physicists have studied jets for decades to learn about the structure of quantum chromodynamics – or QCD, the theory of the strong interaction – across a wide range of energy scales. Recent theoretical and experimental advancements in their study is now allowing ATLAS physicists to test the strong force in new ways.

Physics Briefing | 19 April 2020

Searching for new sources of matter–antimatter symmetry breaking in Higgs boson interaction with top quarks

When a particle is transformed into its antiparticle and its spatial coordinates inverted, the laws of physics are required to stay the same – or so we thought. This symmetry – known as “CP symmetry” (Charge conjugation and Parity symmetry) – was considered to be exact until 1964, when a study of the kaon particle system led to the discovery of “CP violation”. In a new result presented today, the ATLAS Collaboration performed a direct test of the CP properties of the interaction between the Higgs boson and top quarks. The result is based on an analysis of the full LHC Run-2 dataset, looking at collision events where the Higgs boson is produced in association with one or two top quarks, and in turn decays into two photons.

Physics Briefing | 7 April 2020

Measuring the beauty of the Higgs boson

Two years ago, the Higgs boson was observed decaying to a pair of beauty-quarks (H→bb), moving its study from the “discovery era” to the “measurement era”. In new results presented today, the ATLAS Collaboration studied the full LHC Run-2 dataset to give an updated measurement of H→bb, where the Higgs boson is produced in association with a vector boson (W or Z).

Physics Briefing | 7 April 2020

25 years on: a single top quark partners with the Z boson

A quarter-century after its discovery, physicists at the ATLAS Experiment are gaining new insight into the heaviest-known particle: the top quark. The huge amount of data collected during Run 2 of the LHC (2015-2018) has allowed physicists to study rare production processes of the top quark in great detail, including its production in association with other heavy elementary particles.

Physics Briefing | 21 February 2020

Searching for natural supersymmetry using novel techniques

In new results presented today at CERN, the ATLAS Experiment’s search for supersymmetry (SUSY) reached new levels of sensitivity. The results examine a popular SUSY extension studied at the Large Hadron Collider (LHC): the “Minimal Supersymmetric Standard Model” (MSSM), which includes the minimum required number of new particles and interactions to make predictions at the LHC energies.

Physics Briefing | 18 February 2020

ATLAS probes the quark-gluon plasma in a new study of photo-produced muon pairs

The electromagnetic fields of the Lorentz-contracted lead nuclei in heavy-ion collisions at the LHC act as intense sources of high-energy photons, or particles of light. This environment allows physicists to study photon-induced scattering processes, that can not be studied elsewhere. A key process examined by ATLAS physicists involves the annihilation of photons into pairs of oppositely charged muons. The ATLAS Collaboration recently released a new, comprehensive measurement of this process.

Physics Briefing | 19 November 2019

Ensuring high-quality data at ATLAS

During Run 2, ATLAS achieved an exceptionally high data-quality efficiency for a hadron collider, with over 95% of the 13 TeV proton-proton collision data certified for physics analysis. In a new paper released today, the ATLAS data quality team summarises how this excellent result was achieved.

Physics Briefing | 13 November 2019

Searching for Higgs boson interactions with the lightest charged lepton

Does the Higgs boson follow all of the rules set by the Standard Model? Since discovering the particle in 2012, the ATLAS and CMS Collaborations have been hard at work studying the behaviour of the Higgs boson. Any unexpected observations could be a sign of new physics beyond the Standard Model.

Physics Briefing | 6 August 2019

ATLAS delivers new direct measurement of the top-quark decay width with improved precision

As the heaviest known particle, the top quark plays a key role in studies of fundamental interactions. Due to its short lifetime, the top quark decays before it can turn into a hadron. Thus, its properties are preserved and transferred to its decay products, which can in turn be measured in high-energy physics experiments. Such studies provide an excellent testing ground for the Standard Model and may provide clues for new physics.

Physics Briefing | 6 August 2019

ATLAS releases new search for strong supersymmetry

New particles sensitive to the strong interaction might be produced in abundance in the proton-proton collisions generated by the LHC – provided that they aren’t too heavy. These particles could be the partners of gluons and quarks predicted by supersymmetry (SUSY), a proposed extension of the Standard Model of particle physics that would expand its predictive power to include much higher energies. In the simplest scenarios, these “gluinos” and “squarks” would be produced in pairs, and decay directly into quarks and a new stable neutral particle (the “neutralino”), which would not interact with the ATLAS detector. The neutralino could be the main constituent of dark matter.

Physics Briefing | 5 August 2019

Zooming in on top-quark production

As the heaviest known elementary particle, the top quark has a special place in LHC physics. Top quark-antiquark pairs are copiously produced in collisions recorded by the ATLAS detector, providing a rich testing ground for theoretical models of particle collisions at the highest accessible energies. Any deviations between measurements and predictions could point to shortcomings in the theory – or first hints of something completely new.

Physics Briefing | 5 August 2019

New milestone reached in the study of electroweak symmetry breaking

In the Standard Model of particle physics, elementary particles acquire their masses by interacting with the Higgs field. This process is governed by a delicate mechanism: electroweak symmetry breaking (EWSB). Although EWSB was first proposed in 1964, it remains among the least understood phenomena of the Standard Model as a large dataset of high-energy particle collisions is required to probe it.

Physics Briefing | 15 July 2019

Exploring the Higgs boson “discovery channels"

This week, at the European Physical Society Conference on High-Energy Physics (EPS-HEP) in Ghent, Belgium, the ATLAS Collaboration at CERN released new measurements of Higgs boson properties using the full LHC Run-2 dataset. Critically, the new results examine two of the Higgs boson decays that led to the particle’s discovery in 2012: H→ZZ*→4ℓ, where the Higgs boson decays into two Z bosons, in turn decaying into four leptons (electrons or muons); and H → γγ, where the Higgs boson decays directly into two photons.

Physics Briefing | 12 July 2019

Double the Higgs for double the difficulty

A key interaction not yet observed by LHC experiments is the production of “double Higgs”. The Standard Model predicts that the Higgs field can interact with itself to create a Higgs boson pair. The rate with which this happens is critical, as it allows physicists to directly probe the potential energy of the Higgs field, which is responsible for mass of particles. Deviations from the expectation would be a strong hint of new physics.

Physics Briefing | 11 July 2019

ATLAS searches for rare Higgs boson decays into muon pairs

Today, at the European Physical Society Conference on High-Energy Physics (EPS-HEP) in Ghent, Belgium, the ATLAS Collaboration released a new preliminary result searching for Higgs boson decays to a muon and antimuon pair (H → μμ). The new, more sensitive result uses the full Run-2 dataset, analysing almost twice as many Higgs boson events as the previous ATLAS result.

Physics Briefing | 11 July 2019

ATLAS finds evidence of charge asymmetry in top-quark pairs

Among the most intriguing particles studied by the ATLAS collaboration is the top quark. As the heaviest known fundamental particle, it plays a unique role in the Standard Model of particle physics and – perhaps – in yet unseen physics beyond the Standard Model. A new ATLAS result, presented today at the European Physical Society Conference on High-Energy Physics (EPS-HEP) in Ghent, Belgium, examines the full Run 2 dataset to find evidence of charge asymmetry in top-quark pair events, with a significance of four standard deviations.

Physics Briefing | 11 July 2019

ATLAS delivers its most precise luminosity measurement yet

The large amount of data delivered by the LHC in Run 2 (2015-2018) has not only allowed the ATLAS Experiment to probe previously unexplored territory for rare Standard Model processes and new physics, but also to measure already known processes to better precision. In both cases, but particularly the latter, a precise measurement of the integrated luminosity of the dataset is essential. In other words, how many proton collisions actually occurred in ATLAS during Run 2.

Physics Briefing | 1 July 2019

ATLAS releases new result in hunt for mysterious magnetic monopoles

Dipole magnets are probably the best-known source of magnetic fields. They consist of a north and south pole; while one end magnetically attracts, the opposite repels. If you cut a magnet in half, you are left with two magnets, each with its own north and south pole. This apparent absence of an isolated magnetic pole - or “magnetic monopole” - has puzzled physicists for more than a century. It would seem perfectly natural for this particle to be present in our universe; Maxwell’s equations would reflect complete symmetry between electricity and magnetism if particles with magnetic charge were observed. So far the mystery remains: while every known particle in our universe is either electrically charged or neutral, none have been found to be magnetically charged.

Physics Briefing | 3 June 2019

Searching for Electroweak SUSY: not because it is easy, but because it is hard

Today, at the Large Hadron Collider Physics (LHCP) conference in Puebla, Mexico, and at the SUSY2019 conference in Corpus Christi, USA, the ATLAS Collaboration presented numerous new searches for SUSY based on the full Run-2 dataset (taken between 2015 and 2018), including two particularly challenging searches for electroweak SUSY. Both target particles that are produced at extremely low rates at the LHC, and decay into Standard Model particles that are themselves difficult to reconstruct. The large amount of data successfully collected by ATLAS in Run 2 provides a unique opportunity to explore these scenarios with new analysis techniques.

Physics Briefing | 20 May 2019

ATLAS sets strong constraints on supersymmetric dark matter

One of the most complete theoretical frameworks that includes a dark matter candidate is supersymmetry. Dark matter is an unknown type of matter present in the universe, which could be of particle origin. Many supersymmetric models predict the existence of a new stable, invisible particle - the lightest supersymmetric particle (LSP) – which has the right properties to be a dark matter particle. The ATLAS Collaboration has recently reported two new results on searches for an LSP where it exploited the experiment’s full “Run 2” data sample taken at 13 TeV proton-proton collision energy. The analyses looked for the pair production of two heavy supersymmetric particles, each of which decays to observable Standard Model particles and an LSP in the detector.

Physics Briefing | 8 April 2019

All together now: adding more pieces to the Higgs boson puzzle

The Higgs boson was discovered in 2012 by the ATLAS and CMS experiments, but its rich interaction properties (its coupling to other particles) have remained a puzzle. Thanks to an unprecedented amount of Higgs bosons produced at the LHC, all of the main Higgs boson production and decay modes have now been observed.

Physics Briefing | 19 March 2019

ATLAS measures Higgs boson coupling to top quark in diphoton channel with full Run-2 dataset

At the Rencontres de Moriond (La Thuile, Italy), the ATLAS Collaboration presented an updated measurement of ttH production in the diphoton channel. The result examines the full Run-2 dataset – 139 fb-1 collected between 2015 and 2018 – to observe ttH production in a single channel with a significance of 4.9 standard deviations.

Physics Briefing | 18 March 2019

ATLAS finds evidence of three massive vector boson production

Today, at the Rencontres de Moriond conference (La Thuile, Italy), the ATLAS collaboration released evidence for the simultaneous production of three W or Z bosons in proton–proton collisions at the Large Hadron Collider (LHC). The W and Z bosons are the mediator particles of the weak force – one of the four known fundamental forces – which is responsible for the phenomenon of radioactivity as well as an essential ingredient to our Sun's thermonuclear process.

Physics Briefing | 18 March 2019

Light by light scattering

ATLAS observes light scattering off light

Light-by-light scattering is a very rare phenomenon in which two photons – particles of light – interact, producing again a pair of photons. The ATLAS Collaboration has reported the observation of light-by-light scattering with a significance beyond 8 standard deviations.

Physics Briefing | 17 March 2019

First ATLAS result with full Run-2 dataset: a search for new heavy particles

Could a Grand Unified Theory resolve the remaining mysteries of the Standard Model? If verified, it would provide an elegant description of the unification of SM forces at very high energies, and might even explain the existence of dark matter and neutrino masses. ATLAS physicists are searching for evidence of new heavy particles predicted by such theories, including a neutral Z’ gauge boson.

Physics Briefing | 27 February 2019

Producing four top quarks at once to explore the unknown

For several decades, particle physicists having been trying to better understand Nature at the smallest distances by colliding particles at the highest energies. While the Standard Model of particle physics has successfully explained most of the results that have arisen from experiments, many phenomena remain baffling. Thus, new particles, forces or more general concepts must exist and – if the history of particle physics is any indication – they could well be revealed at the high-energy frontier.

Physics Briefing | 6 November 2018

New ATLAS result of ultra-rare B-meson decay to muon pair

The study of hadrons – particles that combine together quarks to form mesons or baryons – is a vital part of the ATLAS physics programme. Their analysis has not only perfected our understanding of the Standard Model, it has also provided excellent opportunities for discovery. On 20 September 2018, at the International Workshop on the CKM Unitarity Triangle (CKM 2018), ATLAS revealed the most stringent experimental constraint of the very rare decay of the B0 meson into two muons (μ).

Physics Briefing | 25 September 2018

ATLAS searches for double Higgs production

The Brout-Englert-Higgs (BEH) mechanism is at the core of the Standard Model, the theory that describes the fundamental constituents of matter and their interactions. It introduces a new field, the Higgs field, through which the weak bosons (W and Z) become massive while the photon remains massless. The excitation of this field is a physical particle, the Higgs boson, which was discovered by the ATLAS and CMS collaborations in 2012.

Physics Briefing | 5 September 2018

Stronger together: combining searches for new heavy resonances

While the Standard Model has proven tremendously successful, much experimental evidence points to it not being a complete description of our universe. The search for “new physics” is therefore an important component of the ATLAS experimental programme, where a number of analyses are looking for signs of new heavy particles decaying to different final states. Though these searches have not yet found a significant signal, they have allowed physicists to place stringent constraints on different new physics scenarios. These can be further tightened by combining different analysis channels and approaches.

Physics Briefing | 14 August 2018

Lower limit of vector-like top quark mass

Could a new type of quark fix the “unnaturalness” of the Standard Model?

While the discovery of the Higgs boson at the Large Hadron Collider (LHC) in 2012 confirmed many Standard Model predictions, it has raised as many questions as it has answered. For example, interactions at the quantum level between the Higgs boson and the top quark ought to lead to a huge Higgs boson mass, possibly as large as the Planck mass (>1018 GeV). So why is it only 125 GeV? Is there a mechanism at play to cancel these large quantum corrections caused by the top quark (t)? Finding a way to explain the lightness of the Higgs boson is one of the top (no pun intended) questions in particle physics.

Physics Briefing | 8 August 2018

Higgs boson observed decaying to b quarks – at last!

Today, at the 2018 International Conference on High Energy Physics in Seoul, the ATLAS experiment reported a preliminary result establishing the observation of the Higgs boson decaying into pairs of b quarks, furthermore at a rate consistent with the Standard Model prediction.

Physics Briefing | 9 July 2018

Combined measurements of Higgs boson couplings reach new level of precision

Higgs boson couplings manifest themselves in the rate of production of the Higgs boson at the LHC, and its decay branching ratios into various final states. These rates have been precisely measured by the ATLAS experiment, using up to 80 fb–1 of data collected at a proton-proton collision energy of 13 TeV from 2015 to 2017. Measurements were performed in all of the main decay channels of the Higgs boson: to pairs of photons, W and Z bosons, bottom quarks, taus, and muons. The overall production rate of the Higgs boson was measured to be in agreement with Standard Model predictions, with an uncertainty of 8%. The uncertainty is reduced from 11% in the previous combined measurements released last year.

Physics Briefing | 9 July 2018

Precision leads to puzzles

The top quark is a unique particle due to its phenomenally high mass. It decays in less than 10-24 seconds, that is, before it had time to interact with any other particles. Therefore many of its quantum numbers, such as its spin, are transferred to its decay particles. When created in matter-antimatter pairs, the spins of the top quark and the antitop quark are expected to be correlated to some degree.

Physics Briefing | 6 July 2018

Quarks observed to interact via minuscule “weak lightsabers”

Two among the rarest processes probed so far at the LHC, the scattering between W and Z bosons emitted by quarks in proton-proton collisions, have been established by the ATLAS experiment at CERN.

Physics Briefing | 5 July 2018

Beyond any doubt: Higgs boson couples to the heaviest lepton

A decisive property of the Higgs boson is its affinity to mass. The heavier a particle is, the stronger the Higgs boson will couple to it. While physicists have firmly established this property for heavy W and Z bosons (force carriers), more data are needed to measure the Higgs boson coupling to the heavy fermions (matter particles). These interactions, known as Yukawa couplings, are very interesting as they proceed through a quite different mechanism than the coupling to force-carrying bosons in the Standard Model.

Physics Briefing | 8 June 2018

Catching hadronic vector boson decays with a finer net

Many theoretical models predict that new physics, which could provide answers to these questions, could manifest itself as yet-undiscovered massive particles. These include massive new particles that would decay to much lighter high-momentum electroweak bosons (W and Z). These in turn decay, and the most common signature would be pairs of highly collimated bundles of particles, known as jets.

Physics Briefing | 5 June 2018

New ATLAS result establishes production of Higgs boson in association with top quarks

According to the Standard Model, quarks, charged leptons, and W and Z bosons obtain their mass through interactions with the Higgs field, whose fluctuation gives rise to the Higgs boson. To test this theory, ATLAS takes high-precision measurements of the interactions between the Higgs boson and these particles. While experiments had observed and measured the Higgs boson decaying to pairs of W or Z bosons, photons or tau leptons, the Higgs coupling to quarks had – until now – not been observed.

Physics Briefing | 4 June 2018

The edge of SUSY

The ATLAS experiment has just completed a new search for evidence of supersymmetry (SUSY), a theory that predicts the existence of new “super-partner” particles, with different properties from their Standard Model counterparts. This search looks for SUSY particles decaying to produce two leptons and scrutinises the invariant mass distribution of these leptons, hoping to find a bump.

Physics Briefing | 2 June 2018

Noble collisions give new insights on heavy ion systems

In October 2017, the ATLAS experiment recorded collisions of xenon nuclei for the first time. While massive compared to a proton, xenon nuclei are smaller than the lead ions typically collided in the LHC. The xenon-xenon collision data, combined with previous results from the analysis of lead-lead collisions, provide the first opportunity to examine heavy ion collisions in a system that is distinctly smaller in size. This allows physicists to study in detail the role of the collision geometry for observables often associated with the quark-gluon plasma.

Physics Briefing | 24 May 2018

ATLAS studies the quark-gluon plasma using muon pairs produced by two photons

Heavy ion collisions at the Large Hadron Collider (LHC) form a hot, dense medium called the quark-gluon plasma (QGP), in which the primary constituents are thought to be quarks and gluons produced in the initial interactions of the nuclei. Besides typical heavy ion collisions, where the nucleons in the colliding nuclei undergo multiple strong interactions with each other, there is also a class of “ultraperipheral” collisions. In these collisions, the nuclei are far enough apart to miss each other, but the surrounding electromagnetic field of one nucleus is able to interact both with the other nucleus (“photonuclear” interactions) and with the other electromagnetic field (“photon-photon” interactions).

Physics Briefing | 19 May 2018

Searching for forces beyond the Standard Model

The ATLAS collaboration is continuing to scour the wealth of data provided by the LHC for any signs of physics beyond the particles and interactions described by the Standard Model. One approach is to search for new forces in addition to the Standard Model’s electroweak and strong interactions. Such forces could be propagated by new massive bosons playing the role the W and Z bosons have in mediating the electroweak force.

Physics Briefing | 8 May 2018

Charming SUSY: running out of places to hide

Why is gravity so much weaker than the other forces of nature? This fundamental discrepancy, known as the “hierarchy problem”, has long been a source of puzzlement. Since the discovery of a scalar particle, the Higgs boson, with a mass of 125 GeV near that of the W and Z bosons mediating the weak force, the hierarchy problem is more acute than ever.

Physics Briefing | 7 May 2018

ATLAS illuminates the Higgs boson at 13 TeV

The ATLAS collaboration has released a set of comprehensive results that illuminate the properties of the Higgs boson with improved precision, using its decay into two photons with LHC collisions recorded at a centre-of-mass energy of 13 TeV.

Physics Briefing | 26 March 2018

New data-collection method aids in the hunt for new physics

What do you do when you produce more data than you can handle? This might seem like a strange question for experimental physicists, but it’s a problem that the ATLAS detector faces every day. While the LHC continues to produce ever-higher rates of proton collisions, the detector can only record data at a fixed rate. Therefore, tough choices must be made about what events to keep. This is not a decision made lightly – what if the thrown-away data contain some long-sought new particles beyond those of the Standard Model.

Physics Briefing | 21 March 2018

The exploration of the Higgs boson continues

Discovering the Higgs boson can be likened to finding a new continent. While a momentous event in itself, the most exciting part remains the exploration of the new land! In a new result presented today at the Rencontres de Moriond, the ATLAS collaboration examined the Higgs boson decaying into two W bosons

Physics Briefing | 12 March 2018

ATLAS studies the dynamics of very high-momentum top quarks

The top quark – the heaviest known fundamental particle – plays a unique role in high-energy physics. Studies of its properties have opened new opportunities for furthering our knowledge of the Standard Model. In a new paper submitted to Physical Review D, the ATLAS collaboration presents a comprehensive measurement of high-momentum top-quark pair production at 13 TeV.

Physics Briefing | 31 January 2018

Measurements of weak top quark processes gain strength

The production of top quarks in association with vector bosons is a hot topic at the LHC. ATLAS first reported strong evidence for the production of a top quark in association with a Z boson at the EPS 2017 conference. In a paper submitted to the Journal of High-Energy Physics, the ATLAS experiment describes the measurement of top-quark production in association with a W boson in 13 TeV collisions.

Physics Briefing | 18 January 2018

Searching for supersymmetric Higgs bosons on the compressed frontier

The Standard Model has a number of puzzling features. For instance, why does the Higgs boson have a relatively low mass? Could its mass arise from a hidden symmetry that keeps it from being extremely heavy? And what about dark matter? While the Standard Model has some (almost) invisible particles, like neutrinos, those particles can’t account for all of the dark matter observed by cosmological measurements.

Physics Briefing | 18 December 2017

"Stransverse" mass distribution

Squeezing sleptons at the LHC

Supersymmetry (SUSY) is an extension of the Standard Model that predicts the existence of “superpartners” with slightly different properties compared to their Standard Model counterparts. Physicists have been searching for signs of SUSY for over forty years, so far without success, which makes us think that SUSY particles — should they exist — are also heavier than particles in the Standard Model. However, in order for SUSY to help mitigate some problems with the Higgs boson sector of the Standard Model, SUSY particles should not be too heavy. And if some SUSY particles are relatively light, then they should be produced copiously at CERN’s Large Hadron Collider (LHC). So for SUSY to remain an attractive theory of nature, it must be hiding in plain sight in LHC data.

Physics Briefing | 15 December 2017

ATLAS finds evidence of the Higgs boson produced in association with a pair of top quarks

The ATLAS collaboration has presented evidence of “ttH production”, a rare process where a pair of top quarks emits a Higgs boson. Observing this process would provide new insight into the Higgs mechanism and allow for new studies of how unknown physics might (or might not) change the behaviour of this fundamental particle.

Physics Briefing | 26 October 2017

Photon-tagged jet quenching in the quark-gluon plasma

Collisions of lead nuclei in the LHC form the hot, dense medium known as the quark-gluon plasma (QGP). Experimentally, the QGP is characterized by the collective flow of emerging quarks and gluons. They fragment into highly collimated “jets” of particles that in turn lose energy through a phenomenon known as “jet quenching”. Studying this effect can help improve our understanding of quantum chromodynamics, the theory of the strong nuclear interaction that governs the behaviour of the QGP.

Physics Briefing | 23 October 2017

Studying fragments of the top quark

Using Run 1 data, ATLAS reports a new differential production rate measurement of top quark pairs and a precise new determination of the top quark mass.

Physics Briefing | 5 October 2017

Hunting down forbidden decays of the top quark

Ordinary matter is made of just three kinds of elementary particles: up and down quarks, which form the atomic nucleus, and electrons, which surround the nucleus. But the rest of nature is not so straightforward: heavier forms of quarks and leptons are produced regularly at particle accelerators.

Physics Briefing | 3 October 2017

ATLAS and CMS look forward with the top quark

The top quark, the heaviest known elementary particle, has a unique place in the Standard Model. By precisely measuring its properties, ATLAS physicists can probe physics beyond our current understanding.

Physics Briefing | 27 September 2017

Finding a haystack in a field of haystacks

In order to produce rare physics phenomena, such as the Higgs boson or possible signs of new physics, the Large Hadron Collider (LHC) collides tens of millions of protons per second. Under such conditions, around 20 simultaneous proton-proton interactions occur in each beam crossing. Thus, additional collisions called “pile-up” are recorded along with the collision of interest. Together, they form a single event for analysis.

Physics Briefing | 22 September 2017

Exploring the nature of the “ridge” in small systems

When ultra-relativistic heavy ions collide, a new state of hot and dense matter – the quark–gluon plasma (QGP) – is created. One of the key features for this state is the observation of long-range azimuthal angle correlations between particles emitted over a wide range of pseudorapidity. This phenomenon is often referred to as the “ridge”.

Physics Briefing | 28 August 2017

Exploring rare decays of the Higgs boson

Since discovering a Higgs boson in 2012, the ATLAS and CMS collaborations have been trying to understand whether this new particle is the Higgs boson as predicted by the Standard Model, or a Higgs boson from a more exotic model containing new, as yet undiscovered, particles. The answer lies in the properties of the Higgs boson.

Physics Briefing | 11 August 2017

5 fundamental parameters from top quark decay

For many physicists, discovering “new physics” means bringing to light a new particle. Another path to discovery lies in carefully measuring the properties of known particles and the interactions between them. The ATLAS experiment has now released new results on the top quark's interaction with the charged intermediate vector boson.

Physics Briefing | 3 August 2017

The invisible plan

As the Large Hadron Collider (LHC) smashes together protons at a centre-of-mass energy of 13 TeV, it creates a rich assortment of particles that are identified through the signature of their interactions with the ATLAS detector. But what if there are particles being produced that travel through ATLAS without interacting? These “invisible particles” may provide the answers to some of the greatest mysteries in physics.

Physics Briefing | 17 July 2017

Probing physics beyond the Standard Model with heavy vector bosons

Although the discovery of the Higgs boson by the ATLAS and CMS Collaborations in 2012 completed the Standard Model, many mysteries remain unexplained. For instance, why is the mass of the Higgs boson so much lighter than one would expect and why is gravity so weak?

Physics Briefing | 8 July 2017

New rare pairs of heavy friends in ATLAS

Observing rare productions of heavy elementary particles can provide fresh insight into the Standard Model of particle physics. In a new result, the ATLAS Experiment presents strong evidence for the production of a single top-quark in association with a Z boson.

Physics Briefing | 7 July 2017

Why should there be only one? Searching for additional Higgs Bosons beyond the Standard Model

Since the discovery of the elusive Higgs boson in 2012, researchers have been looking beyond the Standard Model to answer many outstanding questions. An attractive extension to the Standard Model is Supersymmetry (SUSY), which introduces a plethora of new particles, some of which may be candidates for Dark Matter.

Physics Briefing | 6 July 2017

New ATLAS measurement of the Higgs Boson mass

The ATLAS collaboration has released a new preliminary measurement of the Higgs boson mass using 2015 and 2016 LHC data. The number of recorded Higgs boson events has more than tripled since the first measurement of the Higgs boson was released, using 2011/2012 data. An improved precision in the measurement of the Higgs boson mass has been made possible by both the increased collision energy of 13 TeV and improved collision rate.

Physics Briefing | 6 July 2017

ATLAS takes a closer look at the Higgs boson’s couplings to other bosons

Since resuming operation for Run 2, the LHC has been producing about 20,000 Higgs bosons per day in its 13 TeV proton–proton collisions. At the end of 2015, the data collected by the ATLAS and CMS collaborations were already enough to re-observe the Higgs boson at the new collision energy. Now, having recorded more than 36,000 trillion collisions between 2015 and 2016, ATLAS can perform ever more precise measurements of the properties of the Higgs boson

Physics Briefing | 6 July 2017

Chasing the invisible

Cosmological and astrophysical observations based on gravitational interactions indicate that the matter described by the Standard Model of particle physics constitutes only a small fraction of the entire known Universe. These observations infer the existence of Dark Matter, which, if of particle nature, would have to be beyond the Standard Model.

Physics Briefing | 6 July 2017

A first LHC sighting of the Higgs boson in its favourite decay

Until now, the Higgs boson had been observed decaying to photons, tau leptons, and W and Z bosons. However, these impressive achievements represent only 30% of the Higgs boson decays! The Higgs boson’s favoured decay to a pair of b-quarks, which was predicted to happen around 58% of the time and thus drives the short lifetime of the Higgs boson, had so far remained elusive. Observing this decay would fill in one of the big missing pieces of our knowledge of the Higgs sector. It would confirm that the Higgs mechanism is responsible for the masses of quarks and might also provide hints of new physics beyond our current theories. All in all, it is a vital missing piece of the Higgs boson puzzle!

Physics Briefing | 6 July 2017

More than the sum of its parts: inside the proton

Discovered almost 100 years ago by Ernest Rutherford, the proton was one of the first particles to be studied in depth. Yet there’s still much about it that remains a mystery. Where does its mass and spin come from? What is it made of? To answer these questions, ATLAS physicists are using “jets” of particles emitted by the LHC as a magnifying glass to examine the inner structure of the proton.

Physics Briefing | 13 June 2017

ATLAS releases new results in search for weakly-interacting supersymmetric particles

Supersymmetry is an extension to the Standard Model that may explain the origin of dark matter and pave the way to a grand unified theory of nature. For each particle of the Standard Model, supersymmetry introduces an exotic new “super-partner,” which may be produced in proton-proton collisions. Searching for these particles is currently one of the top priorities of the LHC physics program. A discovery would transform our understanding of the building blocks of matter and the fundamental forces, leading to a paradigm shift in physics similar to when Einstein’s relativity superseded classical Newtonian physics in the early 20th century.

Physics Briefing | 18 May 2017

Hunting for the superpartner of the top quark

Supersymmetry (SUSY) is one of the most attractive theories extending the Standard Model of particle physics. SUSY would provide a solution to several of the Standard Model’s unanswered questions, by more than doubling the number of elementary particles, giving each fermion a bosonic partner and vice versa. In many SUSY models the lightest supersymmetric particle (LSP) constitutes dark matter.

Physics Briefing | 17 May 2017

New ATLAS precision measurements of the Higgs Boson in the 'golden channel'

With the huge amount of proton–proton collisions delivered by the LHC in 2015 and 2016 at the increased collision energy of 13 TeV, ATLAS has entered a new era of Higgs boson property measurements. The new data allowed ATLAS to perform measurements of inclusive and differential cross sections using the “golden” H->ZZ*->4l decay.

Physics Briefing | 15 May 2017

New insight into the Standard Model

Ever since the LHC collided its first protons in 2009, the ATLAS Collaboration has been persistently studying their interactions with increasing precision. To this day, it has always observed them to be as expected by the Standard Model. Though it remains unrefuted, physicists are convinced that a better theory must exist to explain certain fundamental questions: What is the nature of the dark matter? Why is the gravitational force so weak compared to the other forces?

Physics Briefing | 9 May 2017

Making the most of the ATLAS detector

Up to now, ATLAS has measured the energies and positions of jets using the finely segmented calorimeter system, in which both electrically charged and neutral particles interact. However, the inner detector tracking system provides more precise measurements of charged particle energies and positions. A recent ATLAS paper describes a particle flow algorithm that extrapolates the charged tracks seen by the inner detector to the calorimeter regions.

Physics Briefing | 2 May 2017

Charged-particle reconstruction at the energy frontier

A new age of exploration dawned at the start of Run 2 of the Large Hadron Collider, as protons began colliding at the unprecedented centre-of-mass energy of 13 TeV. The ATLAS experiment now frequently observes highly collimated bundles of particles (known as jets) with energies of up to multiple TeV, as well as tau-leptons and b-hadrons that pass through the innermost detector layers before decaying. These energetic collisions are prime hunting grounds for signs of new physics, including massive, hypothetical new particles that would decay to much lighter – and therefore highly boosted – bosons.

Physics Briefing | 26 April 2017

Searching for new symmetries of nature

The fundamental forces of nature are intimately related to corresponding symmetries. For example, the properties of electromagnetic interactions (or force) can be derived by requiring the theory that describes it to remain unchanged (or invariant) under a certain localised transformation. Such an invariance is referred to as a symmetry, just as one would refer to an object as being symmetric if it looks the same after being rotated or reflected. The particular symmetry related to the forces acting among particles is called gauge symmetry.

Physics Briefing | 6 April 2017

Improving our understanding of photon pairs

High-energy photon pairs at the LHC are famous for two things. First, as a clean decay channel of the Higgs boson. Second, for triggering some lively discussions in the scientific community in late 2015, when a modest excess above Standard Model predictions was observed by the ATLAS and CMS collaborations.

Physics Briefing | 5 April 2017

Quest for the lost arc

Nature has surprised physicists many times in history and certainly will do so again. Therefore, physicists have to keep an open mind when searching for phenomena beyond the Standard Model.

Physics Briefing | 21 March 2017

Particle-hunting at the energy frontier

There are many mysteries the Standard Model of particle physics cannot answer. Why is there an imbalance between matter and anti-matter in our Universe? What is the nature of dark matter or dark energy? And many more. The existence of physics beyond the Standard Model can solve some of these fundamental questions. By studying the head-on collisions of protons at a centre-of-mass energy of 13 TeV provided by the LHC, the ATLAS Collaboration is on the hunt for signs of new physics.

Physics Briefing | 21 March 2017

Searching for signs of the “stop”

In new results presented at the Moriond Electroweak conference, the ATLAS Collaboration has sifted through the full available data sample of the LHC’s 13 TeV proton collisions in search of a specific SUSY particle: the heavy partner to the top quark, called the “top squark” or “stop”

Physics Briefing | 21 March 2017

The search for super-particles continues!

Many of the most important unanswered questions in fundamental physics are related to mass. Why do elementary particles, which we have observed and measured at CERN and other laboratories, have the masses they do? And why are they so different, with the mass of the top quark more than three hundred thousand times that of the electron? The presence of dark matter in our universe is inferred because of its mass but, if it is a particle, what is it? While the Standard Model has been a tremendously successful theory in describing the interactions of sub-atomic particles, we must look to even larger masses in search of answers and, potentially, new supersymmetric particles

Physics Briefing | 20 March 2017

Integrated fiducial cross sections times leptonic branching ratios

How strange is the proton?

What precision measurement of the inclusive W+, W− and Z/γ∗ production cross sections can tell us about the true nature of the proton.

Physics Briefing | 25 January 2017

Return of the top quark!

For the first time, ATLAS has measured the kinematics of the top quark and of the tt̅ system in 13 TeV events containing two charged leptons, two neutrinos and two jets (called “dilepton” events).

Physics Briefing | 13 January 2017

Measuring the W boson mass

The ATLAS collaboration is now reporting the first measurement of the W mass using LHC proton-proton collisions data at a centre-of-mass energy at 7 TeV. The ATLAS result matches the best single-experiment measurement of the W mass performed by the CDF collaboration.

Physics Briefing | 13 December 2016

Precision measurements with multi-TeV energy jets

The strong force is one of the four fundamental interactions of Nature. It governs the interactions between quarks and gluons, and is thus responsible for the stability of ordinary matter. In the proton-proton collisions at the Large Hadron Collider, the strong force is seen in the production of collimated sprays of mesons and baryons, known as hadron jets. The ATLAS Collaboration has released the measurement of the inclusive jet production cross sections at the new 13 TeV energy frontier.

Physics Briefing | 23 August 2016

Hunting for new physics with boosted bosons

One of the most direct ways to search for the unexpected is to look for new particles, often with multi-TeV mass. These heavy particles are featured in beyond the Standard Model theories and could be created at the Large Hadron Collider.

Physics Briefing | 6 August 2016

Double the bosons, double the excitement

ATLAS has performed measurements of boson-pair production using data from 13 TeV proton-proton collisions that began in 2015. The cross-section (a measure of the production frequency) of the WW boson pair production was measured and was compared to a previous measurement in 8 TeV collisions.

Physics Briefing | 5 August 2016

High-mass di-photon resonances: the first 2016 ATLAS results

One of the highlights of last year’s physics results was the appearance of an excess in the search for a new particle decaying into two photons ("the di-photon channel"). New results in this channel were presented at the ICHEP conference in Chicago on Friday, 5 August.

Physics Briefing | 5 August 2016

ATLAS observes the Higgs boson with Run 2 data

The LHC’s jump in energy to 13 TeV in Run 2, together with the copious amount of collisions delivered over the last 12 months, has allowed the ATLAS experiment to collect a data sample that is more than equivalent to the one collected during Run 1.

Physics Briefing | 4 August 2016

Further progress in the quest for SUSY particles

ATLAS physicists have been eagerly searching the collected data for evidence of the production of the supersymmetric top quark (squark). Recent ATLAS results feature five separate searches for this elusive particle.

Physics Briefing | 4 August 2016

Hunting the origin of the top quark’s mass

The ATLAS experiment has been searching for the process in which a pair of top quarks is produced, where one is a “virtual” particle that emits a Higgs boson on the way to becoming a “real” particle. This process is referred to as ttH production after the particles that are produced.

Physics Briefing | 4 August 2016

Searching for new phenomena in final states with missing momentum and jets

The nature of dark matter remains one of the greatest mysteries in physics. While extraordinary, the Standard Model can not explain dark matter, whose existence is well established by cosmological measurements.

Physics Briefing | 4 August 2016

Continuing the search for extra dimensions

For a long time, physicists have assumed that space-time has four dimensions in total – three of space and one of time – in agreement with what we see when we look around us. However, some theorists have proposed that there may be other spatial dimensions that we don’t experience in our daily lives.

Physics Briefing | 17 June 2016

Di-photons in the spotlight

The ATLAS collaboration has now released the final results on the search for new physics in the di-photon channel using 2015 data.

Physics Briefing | 17 June 2016

Something went bump in the night

ATLAS has published hundreds of studies of LHC data, with the Higgs boson discovery being perhaps the best known. Amongst the Run 1 searches there was one which stood out: the diboson excess.

Physics Briefing | 16 June 2016

A peek inside the proton…

When the protons from the LHC collide, they sometimes produce W and Z bosons, the massive carriers of the weak force responsible for radioactive decays. These bosons are produced in abundance at the LHC and ATLAS physicists have now precisely measured their production rates using 13 TeV proton-proton collision data recorded in 2015.

Physics Briefing | 16 June 2016

Weighing in on the top quark mass

ATLAS has released a new precise measurement of the mass of the top quark, the heaviest known elementary particle.

Physics Briefing | 15 June 2016

Stacking the building blocks of the 2016 ATLAS physics programme

2016 is set to be an outstanding year for the ATLAS experiment and the Large Hadron Collider. We’re expecting up to 10 times more data compared to 2015, which will allow us to make precise measurements of many known physics processes and to search for new physics.

Physics Briefing | 13 June 2016

The search for the dark side of the Universe

ATLAS scientists have just released a new publication with results based on an analysis of the early Run 2 data collected in 2015 using 13 TeV proton-proton collisions.

Physics Briefing | 13 April 2016

Wanted: SUSY particle still at large

According to classical electrodynamics, the electromagnetic energy (and mass) of a point-like electron should be infinite. This is of course not the case! The solution of the riddle is antimatter - the ‘vacuum’ around every electron is filled with a cloud of electrons and anti-electrons and the combined energy turns out to be finite.

Physics Briefing | 7 April 2016

Searching beyond the Standard Model with photon pairs

The ATLAS Collaboration uses two selections in this search, one optimised for Higgs-like particles that are expected to have a strong signal compared to background with both photons in the central region of the detector (the “spin-0” selection) and a second optimised for graviton-like particles (the “spin-2” selection) which often have at least one photon close to the LHC proton beam axis.

Physics Briefing | 22 March 2016

Chasing after elusive B meson decays into muons

Almost four years following the discovery of the Higgs boson, LHC experiments are now more than ever exploring the possibility of new particles and new effects beyond the Standard Model.

Physics Briefing | 22 March 2016

Are there more Higgs bosons?

The results presented by the ATLAS collaboration during the Moriond Electroweak 2016 conference set new limits on a potential extended Higgs sector.

Physics Briefing | 22 March 2016

New insight into the proton-proton ridge

The new results confirm that the ridges in proton-proton, proton-nucleus, and nucleus-nucleus collisions have a similar origin. The results also show that the observed weak dependence on the numbers of charged particles and the centre-of-mass energy should provide strong constraints on the mechanism responsible for producing the ridge in proton-proton, and, maybe, proton-nucleus collisions.

Physics Briefing | 2 October 2015

the density of allowed supersymmetric models before and after the ATLAS Run-1 searches

Devouring dark matter theories

Most of the matter in the universe is made not of stuff we understand, but of invisible “dark matter” particles. We have yet to observe these mysterious particles on Earth, presumably because they interact so weakly with normal matter. The high energy collisions in the Large Hadron Collider provide our best current hope of making dark matter particles, and thus giving us a better understanding what most of the universe is made of.

Physics Briefing | 24 August 2015

Ratio of W+ to W- boson production fiducial cross sections

Probing inside the proton

W and Z bosons are the massive carriers of the weak force, responsible for radioactive decays. These bosons also couple closely to the Higgs boson. W and Z bosons are produced at a large rate in proton-proton collisions at the LHC, where ATLAS physicists have now measured the rates for W and Z boson production using 13 TeV proton-proton collisions

Physics Briefing | 17 August 2015

The inelastic cross section, as measured in this work, versus the collision energy

Measuring the way protons interact at 13 TeV

One of the most basic quantities in particle physics, the rate at which protons scatter off of one another (the cross section), cannot be calculated from the theory of strong interactions, quantum chromodynamics. It must instead be measured, and those measurements can then be used to tune the numerical models of LHC proton–proton collisions.

Physics Briefing | 17 August 2015

Rejection of quark and gluon jets for a 50% W boson selection efficiency

ATLAS ready to “boost” Run 2 physics

A new set of techniques is being used to identify highly energetic top quarks, W and Z bosons, and Higgs bosons decaying to quarks and, ultimately, to hadrons measured in ATLAS. Signatures of these “boosted” Standard Model particles are particularly useful when searching for massive new particles and measuring processes at high energies.

Physics Briefing | 12 August 2015

This new result at 13 TeV (red circle) is compared to previous results from ATLAS

Top quarks in Run 2 are spot on

With a precision of just under 14% − currently dominated by our ability to understand how many proton-proton collisions have occurred at ATLAS (i.e. luminosity) − this measurement is able to confirm that quantum chromodynamics, the theory of the strong interaction, still seems to be going strong!

Physics Briefing | 27 July 2015

Lepton transverse momentum distribution from the W→ μν selection

Of mesons and bosons

ATLAS is ready for detailed physics studies. The experiment used early data collected from the LHC’s Run 2 to calibrate its detectors. Measurements of the production and leptonic decay of certain particle resonances have shown that the detectors and software are working as expected.

Physics Briefing | 24 July 2015

Inclusive-jet cross sections as a function of the jet pT

First measurements set the stage for early searches of new physics

Jets are collimated sprays of hadrons generated from quarks and gluons, produced either directly in the proton-proton collision or as a part of the decay of W bosons, Z bosons, Higgs bosons, top quarks or new particles yet to be discovered. In fact, all W, Z and Higgs bosons decay most often to quarks which form jets.

Physics Briefing | 24 July 2015

Two-particle correlations

ATLAS measurements of the ridge in proton-proton collisions at 13 TeV

Previous studies of two-particle angular correlations in proton-proton, proton-lead, and lead-lead collisions at the LHC have provided important insight on the physics of the particle production process. On 24 July, Atlas presented new preliminary measurements of two-particle correlations...

Physics Briefing | 24 July 2015

The average charged-particle multiplicity as a function of the centre-of-mass energy

Early Run 2 results test event generator energy extrapolation

On 23 July 2015, ATLAS presented its first measurements of soft strong interaction processes using charged particles produced in proton–proton collisions at 13 TeV centre-of-mass energy delivered by the Large Hadron Collider at CERN. These measurements were performed with a dataset collected beginning of June under special low-luminosity conditions.

Physics Briefing | 22 July 2015

Display of one of the events selected as a candidate W’ event decaying to WZ.

Run 1 search for new massive bosons builds excitement for Run 2

The ATLAS experiment is now taking data from 13 TeV proton-proton collisions. The increased collision energy and rate in these Run 2 collisions will allow physicists to carry out stronger tests of many theoretical conjectures, including several theories that predict more massive versions of force-carrying particles like the W and Z bosons.

Physics Briefing | 19 June 2015

The coupling of the Higgs boson to fermions and bosons as a function of the particle’s mass.

ATLAS further verifies Standard Model coupling/mass relationship of Higgs boson

The discovery of a Higgs Boson in 2012 by the ATLAS and CMS experiments marked a key milestone in the history of particle physics. It confirmed a long-standing prediction of the Standard Model, the theory that underlines our present understanding of elementary particles and their interactions.

Physics Briefing | 27 March 2015

Angular observables sensitive to the spin and parity of a Higgs boson decay.

The scalar boson

The ATLAS experiment has released results confirming that the Higgs boson has spin 0 (it is a so-called “scalar”) and positive parity as predicted by the Standard Model, making it the only elementary scalar particle to be observed in nature.

Physics Briefing | 26 March 2015

Candidate event in the search for a Higgs boson produced together with a top-antitop quark pair.

In search of rare Higgs boson production with top quarks

In proton-proton collisions, several processes can lead to the production of a Higgs boson. The most “frequent” process (which is about one collision in four billion!) is the fusion of two gluons, contained in the initial protons, into a Higgs boson through a “top-quark loop”. Least frequent is a mode where the Higgs boson is produced in association with a pair of top-quarks.

Physics Briefing | 24 March 2015

Looking at the Dark side of Matter

The search continues for dark matter, a new kind of matter that doesn’t emit or absorb light. It is assumed to account for the missing amount of mass in our Universe. The total mass in our Universe can be inferred from the observation of gravitational effects of stars in galaxies, and galaxies in clusters of galaxies. However the amount of mass calculated from the observed distribution of light is much less. It is proposed that dark matter makes up the discrepancy as it does not emit light.

Physics Briefing | 19 February 2015

ATLAS collision event with two charm-tagged jets.

In search of super charm

If all the experimental evidence supports a theory, why should anyone want to dream up additional particles? Yet exactly this situation arose in the late 1960s. At that time, when the complete table of the known hadrons could be explained with just three quarks, theorists were already proposing a fourth, which they whimsically called “charm”.

Physics Briefing | 9 January 2015

Quenching jets in the hot dense matter produced by colliding lead ions

The Large Hadron Collider is known to collide protons, but for one month a year, beams of lead ions are circulated in the 27-km tunnel and made to collide in the centre of the experiments. The ATLAS experiment has made new precise measurements of the suppression of jets as they blast through the dense matter created by the lead ion collisions.

Physics Briefing | 13 November 2014

New ATLAS precision measurements of the Higgs boson: Observation of WW decay

The Standard Model makes many different predictions regarding the production and decay properties of the Higgs boson, most of which can be tested at the Large Hadron Collider (LHC). Since the discovery, experimentalists from the ATLAS collaboration have analysed the complete dataset recorded in 2011 and 2012, have improved the calibration of the detector, and have increased substantially the sensitivity of their analyses.

Physics Briefing | 7 October 2014

Searches for new physics with photons produced at vertices displaced from the collision point

Theories, such as supersymmetry, propose the existence of new types of particles to explain important questions about the universe, such as the nature of dark matter. ATLAS has performed a search for one such type – exotic heavy particles that have lifetimes long enough that they travel partway through the detector before decaying, at what is called a displaced vertex.

Physics Briefing | 22 September 2014

Higgs boson production measurements from the channels of discovery

The discovery of the Higgs boson by the ATLAS and CMS collaborations in 2012 marked a new era in particle physics because it completed the Standard Model and gave us another tool to explore territories beyond. The Standard Model predicts precisely the interactions of the Higgs boson to all other elementary particles once its mass is measured.

Physics Briefing | 10 September 2014

First observation of Z-boson production via weak-boson fusion

The fusion of two weak bosons is an important process that can be used to probe the electroweak sector of the Standard Model. Measurements of Higgs production via weak-boson fusion are crucial for precise extraction of the Higgs-boson couplings and have the potential to help pin down the charge conjugation and parity of the Higgs boson. A similar process, weak-boson scattering, is sensitive to alternative electroweak symmetry-breaking models and to anomalous weak-boson gauge couplings. These processes are extremely rare and the experimental observation of the production of heavy bosons via weak-boson fusion has become possible only recently with the large centre-of-mass energy and luminosity provided by the LHC. Extracting the signals from the huge backgrounds in the high pile-up conditions at the LHC is a major challenge.

Physics Briefing | 10 September 2014

ATLAS finds evidence for the rare electroweak W±W± production

The Standard Model of particle physics has been extremely successful in predicting a vast variety of phenomena – so successful, that it is easy to forget that some of its predictions have not yet been verified. A very important one, related intimately to electroweak symmetry breaking, is that the gauge bosons (γ, W and Z) can interact with each other through quartic interactions.

Physics Briefing | 10 September 2014

Probing Higgs boson production properties

ATLAS has measured properties of events likely to contain a Higgs boson, in order to get a better understanding of the frequency and manner in which they are produced. The study specifically examines the fiducial and differential cross sections for Higgs bosons that decay into two photons or into two Z bosons, using proton-proton collisions recorded by ATLAS in 2012.

Physics Briefing | 17 July 2014

The Higgs boson’s shadow

ATLAS physicists have studied the “shadow” of the Higgs boson far above its mass peak in an analysis of the full sample of 8 TeV proton-proton collisions delivered by the LHC in 2012. The study involves Higgs boson decays into two Z bosons, which themselves decay into four charged leptons or two charged leptons plus two neutrinos. Among other interesting properties, it provides new insight into the lifetime, or natural width, of the Higgs boson.

Physics Briefing | 14 July 2014

The WW cross-section: a high flyer

The production of pairs of heavy bosons, such as two Z bosons, a Z and a W boson, or the more challenging pair of W bosons (WW), are processes that particle physicists are passionate about because they cover a rich spectrum of phenomena. The WW channel, in particular, represents a substantial experimental challenge. In the events considered for this measurement, each W boson decays into an electron or a muon plus a neutrino that remains undetected and is reconstructed through the presence of missing energy in the event.

Physics Briefing | 8 July 2014

Are quarks fundamental particles?

From decades of discoveries made at particle colliders, we know that protons are composed of quarks bound together by gluons. We also know that there are six kinds of quarks, each one with its associated antiparticle. But are quarks fundamental? ATLAS searched for signs that quarks may have substructure in its most recent data, collected from the LHC’s proton-proton collisions in 2012.

Physics Briefing | 6 July 2014

Counting collisions with ALFA

Data from a special run of the LHC using dedicated beam optics at 7 TeV have been analysed to measure the total cross-section of proton-proton collisions in ATLAS. Using the Absolute Luminosity For ATLAS (ALFA), a Roman Pot sub-detector located 240 metres from the collision point, ATLAS has determined the cross-section with unprecedented precision to be σtot (pp → X) = 95.4 ± 1.4 millibarn.

Physics Briefing | 5 July 2014

W + jets plot

The production of W bosons in association with jets

The production of a W boson in association with “jets” of particles initiated by quarks or gluons (“W+jets” events) is an important signature to test quantum chromodynamics, the theory of strong interactions. A new measurement reported by ATLAS focuses on studying the properties of the jets in a large data sample of W+jets events.

Physics Briefing | 5 July 2014

A new state of beauty and charm

ATLAS has observed a particle state of mass and decay properties consistent with expectations for an excited state of the Bc meson. The discovery follows analysis of the full 7 TeV and 8 TeV proton-proton collision data sets from the LHC’s first run.

Physics Briefing | 5 July 2014

Hunting for the top squark

Completion of the analysis of 2012 data recorded by the ATLAS detector at the LHC’s collision energy of 8 TeV has significantly improved our capability of finding a supersymmetric partner of the top quark – also known as the top squark or the stop.

Physics Briefing | 5 July 2014

Measuring top production in the LHC

Using the full data sample from the LHC’s first run of proton-proton collisions, ATLAS has measured the production rate of top and anti-top quarks.

Physics Briefing | 3 July 2014

New evidence for top quark pairs produced with W or Z bosons

Evidence for the production of a W or Z boson together with a top quark pair, referred to as tt̄W and tt̄Z processes, has been found in the ATLAS analysis of the 8 TeV data from the LHC’s first run.

Physics Briefing | 3 July 2014

Precise measurement of the Higgs boson mass

The ATLAS Collaboration has analysed its full Run 1 data sample of seven and eight TeV (tera electron Volts) proton-proton collisions delivered by the Large Hadron Collider (LHC), to produce an accurate measurement of the Higgs boson mass. The Higgs boson resonance appears as a narrow peak in the mass spectra of its decays to two photons or to four charged leptons, as shown in the two figures below.

Physics Briefing | 3 July 2014

Info
Press | Visit | Jobs
Collaboration membership
Glossary
Logo & design guidelines
Diversity & Inclusion
Collaboration Site
Physics Results

Follow
youtubefacebookbluesky instagramtiktoktwitter

Ukraine

Contact
ATLAS Experiment, CERN
CH-1211 Geneva 23
Switzerland

Inquiries

Organisational chart

CERN
ATLAS Experiment  © 2026 CERN